我知道最基本上就是直接AppleCare+ 但在板上爬文時知道了這間易安網保險(神腦出險) 也在D卡那邊爬文過 感覺出險也是滿乾脆的 所以想直接問板友的話會如何選擇 又或者有推薦的其他家? 易安網的保費會因手機容量大小而有不同保費 https://i.imgur.com/oCUhMJB.jpg
https://i.imgur.com/SViJQvk.jpg
AppleCare+的保費均一價 https://i.imgur.com/JCvXmDb.jpg
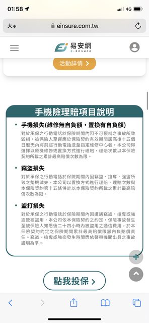
保險內容我覺得兩者最大差異是 易安網最多3次,有竊盜,泡水 https://i.imgur.com/vpv0J8g.jpg
https://i.imgur.com/9eSWKMZ.jpg
AppleCare+無限出保,有包含電池 https://i.imgur.com/18wWaLs.jpg
兩者內容不盡相同 保費也有一段差距 所以想來討論看看有沒有更多的經驗分享 好讓小弟來選擇這樣 感謝 -- ※ 發信站: 批踢踢實業坊(web-ptt.tw), 來自: 42.76.214.113 (臺灣) ※ 文章網址: https://web-ptt.tw/iOS/M.1695406654.A.09C
nba887215 : 真的壞掉還是蘋果說了算,反正都要蘋果維修,幹嘛09/23 02:24
nba887215 : 多走第三方09/23 02:24
aa25019459 : 肯定蘋果阿想什麼09/23 02:26
jimmygo2004 : 看到有竊盜損失賠償,但是如果不是被竊盜而是自己09/23 02:33
jimmygo2004 : 弄丟不知道賠不賠09/23 02:33
Avero: 覺得包養網EY嗎09/23 02:33
hem0207 : 自己弄丟叫遺失。保險一定不賠的09/23 03:00
zinghi : 第三方沒有比較便宜啊,那個三四千是一年份的保費09/23 04:05
zinghi : ,AC+是兩年唷…09/23 04:05
rock5566 : 第三方普 謝謝整理09/23 04:34
h5347366 : 你可以去通訊行問 還有兩年6800可以買09/23 07:19
ejoz: 包養網站葉配啦09/23 07:19
h5347366 : 原廠跟外面最大的差別是自付額,原廠無限出保,但每09/23 07:28
h5347366 : 次都要錢,事實上買保險要出保一次以上機率很低,電09/23 07:28
h5347366 : 池兩邊都規定80%以下才能直接換,這個兩年內要達成09/23 07:28
h5347366 : 很難09/23 07:28
sc2x2 : 美國的AC+如果加保的話 遺失跟失竊都會賠09/23 07:59
FishRoom: 記者收了包養網多少啦09/23 07:59
sc2x2 : 反正可以直接遠端鎖手機 蘋果也不怕有人亂搞09/23 08:00
lovegem : 請問pchome的保險 合適買嗎?09/23 08:25
whitenoise : 易安網保障項目看似豐富,但感覺都多此一舉或沒必09/23 08:30
whitenoise : 要,要買就買AppleCare09/23 08:30
whitenoise : 不太明白不買原廠保險服務,而跑去買第三方的動機09/23 08:33
KsiR: 包養真亂09/23 08:33
whitenoise : ?09/23 08:33
Mitnick6926 : 很明白阿 就是AC+貴...09/23 08:42
U384 : 問就是AC+09/23 08:51
hotanger : AC+沒有包含竊盜搶奪09/23 09:02
jaylin1031 : 自己的經驗,我還是會買AC+09/23 09:12
peoples: 演藝圈一堆包養好嗎09/23 09:12
hotanger : 如果常出國 我覺得保有竊盜搶奪的比較好09/23 09:40
ienet788 : 蘋果跟腦神,我是比較相信蘋果,腦神的黑歷史大概09/23 09:47
ienet788 : 就跟另一個什麼強的半斤八兩而以09/23 09:47
ienet788 : 而且裡頭保險有個bug,置換手機要付2000,所以如果09/23 09:50
ienet788 : 保險公司判斷都不走維修,都走置換,其實搞不好ac09/23 09:50
wilmer: 政治圈一堆包養好嗎09/23 09:50
ienet788 : +省事多09/23 09:50
ruanidiot : 推銷文?apple肯定是ac+ 其他品牌才考慮手機險09/23 10:10
Dragon77 : 請問SA+呢?studio a的方案09/23 10:22
kannachan : 問就是09/23 10:37
star951357 : AC+ 第三方再便宜1000才有競爭力09/23 11:21
badlip: 有錢人一堆包養好嗎09/23 11:21
xu3 : 我覺得可以 維修不用另外自負額,不能維修換整新09/23 12:15
xu3 : 雖然要2000,但是換整新等於電池也換新了09/23 12:15
whitenoise : 為啥會覺得整新機電池是新的?09/23 12:23
yitea : 我的選擇是等一年快到了,再去DE加AC+09/23 12:54
U384 : AC+最好很難懂 09/23 13:12
piggyoil: 學生妹被包養多嗎 09/23 13:12
U384 : 有寫的內容900 09/23 13:12
U384 : 你壞的地方沒寫在900就是3200很難逆 09/23 13:12
U384 : 如果只是要用假詢問真推銷的方式 09/23 13:13
U384 : 那就不用了== 09/23 13:13
U384 : 一堆內容比AC+爛的還敢端出來讓別人買 09/23 13:13
TwixBar: 有錢人為啥都想包養 09/23 13:13
U384 : @whitenoise 整新機的電池確實是新的 09/23 13:19
U384 : 我問過了 唯一舊的就是主機板 09/23 13:19