1.我擔任桃園市議員已1年,促使市府做托嬰托兒監管雲的就是我。 我自己3個小孩,對於育兒環境十分重視,也認為政府做的不夠。 2.認同原po所說的選舉期間打著守護孩子的大旗,對於虐兒案件發生後無所聞問的候選人 ,今後我們要認清。 . 以下是我今早發給桃園市社會局、婦幼局的公文 https://i.imgur.com/mtn0DuT.jpg
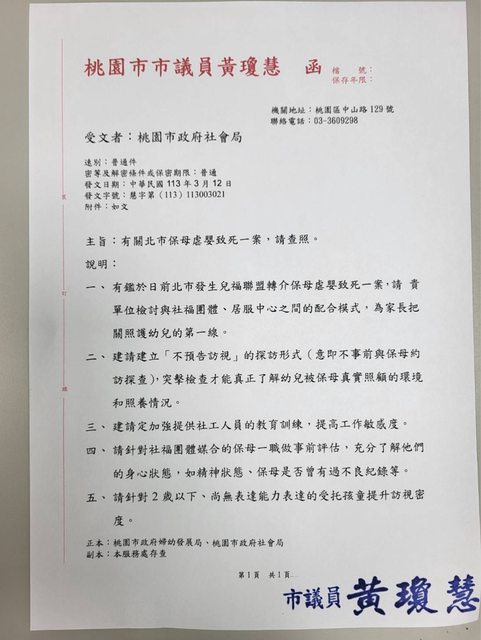
. 以下為臉書po文 https://www.facebook.com/share/p/3THi82JEvLH7SztX/?mibextid=WC7FNe 逐字: 昨天發生震驚全台的虐兒案件,我們都覺得非常不敢相信這是發生在台灣!從兒福轉介的 保母接手之後,中間這4個月到底出了什麼問題?!!!孩子滿身是傷的離世、社福人員 探訪竟毫無知覺? 我今早立即發公文給桃園市社會局、婦幼局,要求以下具體作法。 . 1)有鑑於日前北市發生兒福聯盟轉介保母虐嬰致死一案,請社會局、婦幼局檢討與民間 社福團體、居服中心之間之配合模式,嚴加監督!為家長把關照護幼兒的第一線。 2)建立「不預告訪視」的探訪形式(意即不事前與保母約訪探查)突擊檢查才能真正了 解幼兒被保母真實照顧的環境和照養情況。 3)加強提供社工人員的教育訓練,提高工作上的敏感度。 4)請針對社福團體媒合的保母一職做事前評估,充分了解他們的身心狀態,如精神狀態 、保母是否曾有過不良紀錄等。 5)請社會局針對2歲以下、尚無表達能力之受托孩童提升訪視密度。 . 以上的實質做法我要求桃園市府立即辦理, 為桃園的家長和孩子把關送托品質 -- ※ 發信站: 批踢踢實業坊(web-ptt.tw), 來自: 123.195.176.210 (臺灣) ※ 文章網址: https://web-ptt.tw/BabyMother/M.1710222322.A.7C1
clallg : 真的太殘忍了,希望不要再有第二個小孩受害03/12 13:49
Laurara : 沒有惡意 不過看起來都沒什麼用 不預告訪視也很難03/12 13:51
Laurara : 運作 裝不在家不開門社工也不能怎樣 03/12 13:51
CieloCot : 是否也應該提升托育人員待遇,否則只是管制加嚴,願 03/12 13:52
CieloCot : 意投入高風險家庭托育的人只會越來越少03/12 13:52
SpyTime: 包養?03/12 13:52
kukuchi : 像這類型被安置照顧的嬰幼兒希望能規定強制性定期 03/12 14:00
kukuchi : 到第三方單位健康檢查追蹤兒童照顧狀況,昨天在煮副03/12 14:00
kukuchi : 食品的時候想到這個孩子真的很為他難過03/12 14:00
bluezero000 : 支持03/12 14:04
bluezero000 : 真的要落實才有用!03/12 14:04
Toth: 台全最的包養SD上線啦!03/12 14:04
candyrainbow: 感謝qn 03/12 14:05
shawncarter : 推03/12 14:13
jeremychiang: 我認真覺得訪視的時候也一併需要理學檢查03/12 14:16
qkfun5566 : 謝謝an03/12 14:18
loking : 覺得可以直接找社工了解問題 他們應該最知道怎麼預03/12 14:19
Asterix: 現在包養網都這麼直接嗎03/12 14:19
loking : 防03/12 14:19
sherr : 推。真心希望沒有下一個凱凱了03/12 14:20
s1022022 : 推 幫高調 需要有人重視這一塊03/12 14:22
gto011320 : 真的氣到發抖03/12 14:32
gto011320 : 真的需要高調,這種人也該虐殺03/12 14:33
AdamShi: 歐美包養真的很平常嗎?03/12 14:33
nanaling : 推03/12 14:34
tara75 : 托育人員待遇?就是錢多才吸引到求財的啊!然後給再 03/12 14:34
tara75 : 多都不算多,家長一定要再多巴結給足不然都是虧待03/12 14:34
tara75 : 都不爽03/12 14:34
zerol : 賺這種假愛心錢的保姆真的爛 03/12 14:34
lezabo: 男友上包養網 該放生嗎 03/12 14:34
Evt857 : 要有家屬探訪的合照紀錄跟家屬簽名才可以領保母的補 03/12 14:41
Evt857 : 助款!!03/12 14:41
Evt857 : 還有如果遇到要打預防針時候,還要補上孩子已經就醫 03/12 14:41
Evt857 : 打預防針的紀錄,才可以領款項!03/12 14:41
Evt857 : 以上都沒有就不發錢(補助)給保母03/12 14:41
silberger: 是這個包養平台03/12 14:41
candra : 不知社工的訪視要紀錄哪些項目?建議身高、體重、03/12 14:45
candra : 照片?手腳頭臉等可露出的部分應該可以紀錄照片03/12 14:45
chichi77 : 謝謝妳重視 但覺得社會局只會制式回公文給妳 唉還 03/12 14:48
chichi77 : 有多少兒童活在恐懼中03/12 14:48
canlest : 有這心很好 但是跨縣市的問題還是存在03/12 14:52
xayile: 交男友跟包養有什麼差別03/12 14:52
chenshin : 謝謝妳幫忙老百姓發聲,面對高不可攀的國家機器,03/12 14:52
chenshin : 不知道百姓的聲音要怎麼才能被聽見及落實,我們需03/12 14:52
chenshin : 要團結起來03/12 14:52
canlest : 社工的工作很辛苦 要他們無條件克服也不合理03/12 14:52
THANN : 推Qn,其實我有想過也要讓左鄰右舍知道誰在當保母03/12 14:59
cazo: 包養網到底在紅什麼?03/12 14:59
candra : 像這種家人真的不能探視嗎?03/12 14:59
THANN : 孩子一有怪怪,一堆阿公阿罵阿桑也會發現,進而通報03/12 15:00
candra : 若非因家人兒虐才要離開家庭的,家人多少還是疼孩子03/12 15:01
candra : 的 03/12 15:01
THANN : 還有社工是否兩人一組訪視?多一個人可以更觀察入微03/12 15:01
izilo: 有人被包養03/12 15:01
THANN : 甚至讓里長知道里內誰在當保母,全民一起守護孩子03/12 15:03
ginger0911 : 支持訪視加理學檢查 03/12 15:05
ericyuyu : 希望每個孩子都能得到完善的照顧,別再有類似的案子 03/12 15:06
ericyuyu : 了,太心疼03/12 15:06
Evt857 : 如果長達兩個月,照片孩子無笑容或者因為照顧者變動 03/12 15:07
SEDAP: 求包養...管飽就好XD 03/12 15:07
Evt857 : 很多次讓孩子有一些壓力,家屬可以申請免費兒童心理03/12 15:07
Evt857 : 師到保母家進行關懷以及對保母做衛教,知道該怎麼處03/12 15:07
Evt857 : 理這類孩子的情緒03/12 15:07
THANN : 之前看過胎內記憶的書,寶寶們出生是來幫助父母成長03/12 15:08
THANN : 這新聞讓我整晚徹夜難眠..更加緊緊抱住我的孩子.. 03/12 15:09
TUZom: 阿姨!我不想努力了(求包養) 03/12 15:09
sinted : 支持03/12 15:10
episold : 還有訪視必須檢查的項目到底有哪些 也要確實檢討03/12 15:16
neonova777 : 請問委員,貴黨與貴黨立委後續有什麼計劃打算嗎?03/12 15:24
TSMininder : 推03/12 15:25
kaitlync : 看到新聞真的很生氣,不要讓這些人逍遙法外好嗎?03/12 15:26
Jiulon: 有沒有富二代要包養03/12 15:26
synytc : 希望政府有所作為啊!小孩定期檢傷或醫生看狀態之03/12 15:38
synytc : 類的!03/12 15:38
ezoboy : 支持03/12 15:39
njrmp : 謝謝03/12 15:43
comit : 昨天"爆發",不是昨天發生03/12 15:45
laetuon: 身邊有朋友被包養03/12 15:45
Evt857 : 然後請幫家屬設定孩子的健保快易通app, 這樣家屬可 03/12 15:52
Evt857 : 以透過app查看自己孩子的就醫紀錄(有沒有掛號打預03/12 15:52
Evt857 : 防針等等)03/12 15:52
tngduh : 支持 03/12 16:14
aprilgirl : 謝謝 03/12 16:22
slot365: 亞洲最大包養平台上線了 03/12 16:22
skygrass : 謝謝妳!03/12 16:42
maple486 : 謝謝你 桃園的孩童安全交給你了 03/12 16:56
alibodawahah: 支持... 03/12 17:01
aacckk : 到時候一樣藍綠歸位 03/12 17:05
arkin : 有做事就推 可以去看臉書靠北保母 靠北保母月嫂托 03/12 17:30
colortea: 包養SD = SugarDaddy? 03/12 17:30
arkin : 嬰社團 裡面一堆桃園惡人 03/12 17:30
abomgo : 發文有用?民意代表的工作是立法 03/12 17:31
cp2569 : 除了官方的文來文去,希望委員多了解社工第一線的困 03/12 17:31
cp2569 : 境,為何會讓家訪功能失效 03/12 17:31
abomgo : 具體作法是行政單位的事,民意代表只能監督行政單 03/12 17:32
glenber: 這個包養網正妹好多 是真的嗎 03/12 17:32
abomgo : 位。真要有作為,就是立法 03/12 17:32
lordwill : 請貴黨儘快推出社會安全網5.0 03/12 17:57
kib28242 : 事後諸葛光會說,社工人數加倍了嗎? 03/12 18:49
bobo919 : 希望監管雲可以通過,嬰兒不會替自己說話,只能靠監 03/12 19:05
bobo919 : 視器 03/12 19:05
Kimbel: 真的有這麼多人在找包養 03/12 19:05
suction : 其實社工法還真的剛修過 但要一次進步到肉眼可見是 03/12 19:30
suction : 很困難的 03/12 19:30
lodgmentml : 謝謝qn,我住桃園,發現有在注意兒童議題的政治人物 03/12 19:43
lodgmentml : 真的少,qn算很積極。 03/12 19:43
NEWinx : 前面文章有一位大大建議強制定期健康檢查,雖不一定 03/12 20:53
tale1890: 有人可以分析一下包養平台的差異嗎 03/12 20:53
NEWinx : 能即時發現,但至少增加提前發現的可能性 03/12 20:53
potcat1111 : 推 03/12 21:17
qn : 抱歉我只是議員,工作是監督市府,除非我是立委 03/12 22:10
qn : 我會努力讓自己變得更強大 03/12 22:12
luckyred : 推 03/12 23:51
waterway: 那個包養網人最多XD 03/12 23:51
luckyred : 推推 03/12 23:51
todd7788 : 講一推 保母定期帶去給醫生檢查不就更快 03/13 01:39
CGDGAD : 希望議員先想想怎麼補足社工人力,沒有人力你的任 03/13 03:08
CGDGAD : 何想法都不實際 03/13 03:08
FeatherNight: 支持,也希望能夠提案托育場所需裝監視器(雖然會有 03/13 03:22
mark1888: 我妹上包養網被我發現= = 03/13 03:22
FeatherNight: 躲監視器或是事後滅證之虞,但至少多一個能夠有證據 03/13 03:22
FeatherNight: 的機會) 03/13 03:22
FeatherNight: 托育場所是指托嬰跟幼兒園等(保姆畢竟是還是私人家 03/13 03:33
FeatherNight: 裡會有隱私問題) 03/13 03:33
FeatherNight: 只是保姆托育範圍不知道有沒有機會能裝 03/13 03:45
Quaranta: 隔壁桌的人竟然在討論包養... 03/13 03:45
aronchu : 應該要隊社工做更多判斷孩子身心裡健康的判斷訓練 03/13 10:49
aronchu : 正常有在與小孩接觸的大人 甚至工作就與孩子有關 03/13 10:51
aronchu : 不應該連孩子磨牙磨到斷掉這種鬼話都會相信 03/13 10:51
dolphin15 : 推 03/13 12:34