更新:8/29早上 https://i.imgur.com/wbnjCYW.jpg
早上八點半上班經過 看到警察已經請人來開引擎蓋了 不知道後續處理怎樣 ------------------------------------------------- https://i.imgur.com/cOcmvwR.jpg
地點:七賢一路跟洛陽街路口,新光銀行正方 依據道交條例的規定§12 I.汽車有下列情形之一者,處汽車所有人新臺幣三千六百元以上一萬零八百元以下罰鍰,並 禁止其行駛 汽車未領用有效牌照、懸掛他車號牌或33m未懸掛號牌於道路停車者,依第一項規定處罰,汽 車並當場移置保管及扣繳其牌照。 8/26早上我就報警請警察來處理了 還打了三通電話 但是這台無牌車 已停在這個 「高費率」停車格超過三天 而且不用繳任何停車費...難道以後停車只要把車牌拔掉就可以停到爽?也不會被拖? https://i.imgur.com/gmsbiha.jpg
https://i.imgur.com/zj9g2S8.jpg
應該可以理解為什麼有些地方要劃高收費停車格吧?因為就代表這個地區 尤其是銀行門口,特別有停車的需求,所以才特設高費率停車格 我想這邊大家都很討厭違停吧,結果現在有人將車牌拔掉停到收費停車格 卻不用繳停車費,警察看到這種明顯違規的狀態也不積極處裡 可能礙於空間有限所以政府沒辦法積極創造出足夠的停車空間, 但是像這種違規事實明顯,且已有法源可以處理的卻不執行?? 要跟我說這是一個重視交通的城市 恐怕說不過去吧...希望大家可以重視這個問題 高費率計費方式: 高費率停車格之收費時段為平日8時~18時,收費方式為第一小時50元、第二和第三小時每 小時100元,三個小時為一個循環(以半小時計費),其餘時段依計時費率計收。中華五福 圓環高費率格位除外(收費時段為週一至週日8時~18時,其餘時段依計時費率計收) 看看有沒有人可以幫忙算一下 這位無牌車主省了多少停車費了 其他縣市參考 https://i.imgur.com/5J6UPIf.png
https://i.imgur.com/tdjpecs.png
https://i.imgur.com/07rgo3o.png
-- ※ 發信站: 批踢踢實業坊(web-ptt.tw), 來自: 218.164.6.10 (臺灣) ※ 文章網址: https://web-ptt.tw/Kaohsiung/M.1693217344.A.3CB
faache17 : 有夠扯 08/28 18:13
scent15 : 噴煞車油,反正也抓不到 08/28 18:17
scott29 : 誇張 08/28 18:17
chenyeart : 沒錯喔 08/28 18:20
bbbing : 高雄比較暖 08/28 18:26
lasd : 不止無牌車,高雄一堆改排氣管機車、噪音重機,不 08/28 18:30
lasd : 懂騎這麼大聲的機車有何爽點?台中有靜城專案,高 08/28 18:30
lasd : 雄呢? 08/28 18:30
andrew5106 : 哎呀 拖了發現是長官的車怎麼辦 08/28 18:30
a13471 : 在那叫什麼 不要太不滿 不爽不要投 08/28 18:31
fulongb210f : 更嚴重的是違停遮掩車牌,這數量可多了 08/28 18:32
bingo1219 : 綠網軍:搜尋其它縣市案例中… 08/28 18:32
drunk0102 : 沒妨礙到高官停車或出入阿 你沒看到之前新聞甚至有 08/28 18:32
drunk0102 : 人把汽車故意擋在人家社區車道出入口 警察以私人土 08/28 18:32
drunk0102 : 地無法拖吊為由 擋了好幾天都沒處理 08/28 18:32
drunk0102 : 不過那個案例不是在高雄就是了 08/28 18:32
smallryan : 好希望高雄也能夠有靜城專案..... 08/28 18:33
hancash : 還真的是完全無作為耶,沒掛車牌停放在公共收費停 08/28 18:36
hancash : 車格,居然沒事,也沒被拖走,讚! 08/28 18:36
moonthesea : 希望高雄靜城專案,改裝車半夜呼嘯而過,無法無天 08/28 18:36
ludoren : 這樣以後在高雄市停車拔車牌就好了 08/28 18:36
mrtatami : 台灣不是共產國家 警察跟我說過這句 08/28 18:38
s1385999 : 等等拖到長官的車怎麼辦 08/28 18:44
yayayagogo : 高雄警察就是笑話 整天作秀 08/28 18:45
ptk9811107 : 一定是猴子 08/28 18:50
MKIU : 暖心停車法 08/28 18:51
ptk9811107 : 連這種小錢也要省 乞丐嗎 08/28 18:51
york1987 : 雙北更多,媒體都選擇不報而已 08/28 18:56
abadjoke : 除了抓紅燈右轉以外在交通方面還有其他作為嗎? 08/28 18:59
abadjoke : 改管拔消音不抓 超跑停上人行道當專屬停車格不抓 08/28 18:59
abadjoke : 巷口違停下車買便當不抓 把會抓的列出來還比較簡單 08/28 18:59
tearrain : 問交大幹嘛不拖阿 08/28 19:02
Antihsieh : 好誇張喔這回事@@ 08/28 19:04
bbbing : 高雄人都知道雙北更多,畢竟是北漂的 08/28 19:04
mangojocker : 議員該上工了 不然選出來都不知道有什麼用 08/28 19:08
mygoing : 拖吊把車拖壞還要賠償也不知是誰寫的條文 沒違規就 08/28 19:10
mygoing : 不會被拖也不會受損 08/28 19:10
chiefoflaw : 直接寫市長信箱試試看 08/28 19:11
mygoing : 議員只有被關的時候超有用的 08/28 19:11
fly5566 : 有試過打110? 08/28 19:14
smallryan : 車輛噪音方面,有點作為吧.....嘆氣 08/28 19:14
smallryan : 改裝車滿街跑.... 08/28 19:15
mygoing : 不過話說回來 公務員的朋友說這些民生小事通報警察 08/28 19:15
mygoing : 不一定有用 他建議打1999 08/28 19:15
mygoing : 他還建議如果處理單位未出現 每30分鐘打一次 並強 08/28 19:18
mygoing : 調幾點打及打了幾通 08/28 19:18
nht : 寫市長信箱?! 08/28 19:18
liveocean : 抓超速當然比這個重要多了 08/28 19:23
loveloser : 車輛噪音明明就環保局的業務 警察沒有認證的證照儀 08/28 19:25
loveloser : 器設備檢測 也沒有法源依據可以開罰 一堆人是在跳 08/28 19:25
loveloser : 針 08/28 19:25
mangojocker : 確實 現在有問題我都1999優先 因為有時間壓力要回 08/28 19:25
mangojocker : 應處理 08/28 19:25
ghj10625 : 暖 08/28 19:31
hank9527 : 麥麥最近沒空啦,都在尋登革熱 08/28 19:31
poz93 : 你又不是外國人 市長幹嘛要理你 08/28 19:37
dogfacehoho : 行人地獄 違停天堂 08/28 19:40
wwinterall : 高雄警察就是暖 多次打110處理路上違規 通常也都是 08/28 19:44
wwinterall : 沒來處理過 08/28 19:45
moxx : 噪音明明就環保局的業務 那幾時有看到環保局派人出 08/28 19:50
moxx : 來抓? 滿街改管猴子有夠吵~ 08/28 19:50
theken866 : 還一堆二手車廠把他們回收的二手車停在免費的停車 08/28 19:54
theken866 : 場或停車格,一般民眾想停都沒辦法 08/28 19:54
reeed0116 : 說真的,我就親眼看過有人車停在車格好之後,把車 08/28 19:59
reeed0116 : 牌用口罩遮住的。這樣也是免繳停車費??印象中除 08/28 19:59
reeed0116 : 了警察,其他人都無法掀口罩吧 08/28 19:59
Willdododo : 是 而且擋車牌、掀後車廂的違停越來越多了 08/28 20:04
Willdododo : 高雄人真是無所不用其極拚命違規^^ 08/28 20:04
nutrino : 打不過他就加入他啊 08/28 20:13
November1992: 口罩往上掀,也沒弄丟,不能怎樣 08/28 20:19
November1992: 停車格用車罩,還不是被掀起來開單 08/28 20:20
spencers : 就110打到爽啊,煩也煩死工作能力差的警察 08/28 20:25
mepass : 實際上拔牌跟遮牌的CP值就是超級高 08/28 20:26
mepass : 政府看起來也不想管 08/28 20:26
tingstart : 入境隨俗,請適應在地文化 08/28 20:44
wingthink : https://www.setn.com/News.aspx?NewsID=1344522 08/28 20:55
wingthink : 最近看到柵欄這篇新聞,剛好想到你發的文 08/28 20:58
moto5210256 : 你都在8掛講了 連公告都沒貼 要什麼處理? 08/28 20:58
wingthink : 有牌的都不一定可以馬上取締了 08/28 20:59
moto5210256 : 還有請找交通局 08/28 21:01
moto5210256 : 我不懂台中的做法 玻璃上沒公告? 民營的都有放上 08/28 21:06
abadjoke : https://bit.ly/45QSihb 08/28 21:07
abadjoke : https://bit.ly/3qNXljl 08/28 21:07
abadjoke : "發出噪音"這部分是環保局業務 "改車"是監理站業務 08/28 21:07
abadjoke : 但是在路上看到改裝車攔下來是只有警察才能做的 08/28 21:07
abadjoke : 第一線唯一有強制力的單位就是警察 警察不幹誰去幹 08/28 21:07
moto5210256 : 公告 要在期限內離場了 08/28 21:07
abadjoke : 警察裝死然後讓你各位冒著被送進加護病房的風險 08/28 21:08
abadjoke : 去拍"清晰到足以符合檢舉要件的影片" 08/28 21:08
abadjoke : 不敢拍的就乖乖閉嘴忍受 這樣比較爽嗎? 08/28 21:08
moto5210256 : 有牌的 一般老百姓"是"不可能知道是不是有問題的車 08/28 21:09
e2699096 : 高譚市 懂? 08/28 21:13
moto5210256 : 也不可能知道是無牌是有意還是報廢車 08/28 21:14
現在連2元加值網站都不用 直接用這個網站免費就可以查了 牌照 報廢、吊銷(扣)免費查詢 https://www.mvdis.gov.tw/m3-emv-car/car/plateRevokeQuery 顯示「查無資料」表示號牌無報廢、吊銷(扣) 查這個只是來看看有沒有符合道交條例第12條 註銷的規定 同樣是道交條例 無牌車 連查都不用查... 但講這些有沒用 不處理就是不處理
attpp : 先跟我說哪件事有辦法? 08/28 21:21
griswold : 去1999市長信箱、政風處檢舉公務員瀆職圖利,馬上就 08/28 21:23
griswold : 去拖了 08/28 21:23
zxzx443 : 在這檢討正政府問題不是柵欄就是雙北更爛 再要不然 08/28 21:24
zxzx443 : 就是巨嬰要檢討自己 民調這麼高真的有群可悲的死忠 08/28 21:24
zxzx443 : 族群 難怪高雄爛這麼久 08/28 21:24
togg : 樓樓上有夠嗆,不過真的無法反駁 XD 08/28 21:25
qooisgood : 1999打爆他就對了 08/28 21:25
wingthink : 先比較其他縣市的是誰啊? 08/28 21:31
annzheng81 : 沒錯高雄市警察在這塊就是廢,住家附近兩台檢舉好 08/28 21:32
annzheng81 : 幾天都沒用,用通報拖吊網站也只是打回轄區,繼續 08/28 21:32
annzheng81 : 爽停 08/28 21:32
annzheng81 : 掀後車廂就是公然挑釁,我的後鏡頭就是為了對付這 08/28 21:34
annzheng81 : 些智障升級的 08/28 21:34
ltysw : 你什麼咖? 08/28 21:40
NOREG0101282: 上樑不正下面怎麼會正,偉哉 08/28 21:44
NOREG0101282: 高雄市政府 08/28 21:44
blackvswhite: 1999先打 08/28 22:15
moto5210256 : 不打了 打到一半斷線 直接留言 08/28 22:16
moto5210256 : https://imgur.com/a/b03ELUO 08/28 22:16
moto5210256 : https://i.imgur.com/m7vhpw3.jpg 08/28 22:17
moto5210256 : 高雄市公共停車場管理自治條例15-1-3 08/28 22:18
yuansaint : 我上次檢舉無牌車 是環保局會先貼公告7天 然後7天內 08/28 22:18
yuansaint : 那台車子就突然自己消失了= = 08/28 22:19
yuansaint : 環保局貼單後回覆一周會再前往 沒離開會拖吊 08/28 22:19
yuansaint : 依規定處理 雖然我覺得這規定很寬容XD 08/28 22:19
mxr : 高雄市府怎麼跟坨屎一樣 08/28 22:21
moto5210256 : https://i.imgur.com/enbBfNg.jpg 08/28 22:21
moto5210256 : https://i.imgur.com/0f2U3Gu.jpg 08/28 22:22
moto5210256 : 沒有7天 是15天 15-1-3這垃圾導致一堆鑽漏洞 08/28 22:27
kentzero : 台灣對汽機車都非常寬容 沒有一個政黨願意得罪廣大 08/28 22:29
kentzero : 的汽機車族群的 08/28 22:29
dodo0212 : 我們家這邊有一台停了1年多都沒拖走,檢舉也說不是 08/28 22:35
dodo0212 : 一般道路無法處理,不過某一天他就突然消失了 08/28 22:35
haohaoYA : 建議打1999,承辦單位會有時效壓力~ 08/28 22:38
haohaoYA : 順便科普一下如果是路旁久停的廢棄車也可以打1999, 08/28 22:38
haohaoYA : 警察局跟環保局會自行判斷是誰的業務 08/28 22:38
enjoyyou : 我是覺得高資費格連收費員都放棄處理的話 呵呵 08/28 22:42
yuansaint : moto大 可能我記錯天數 但上次那台貼的公告 跟大家 08/28 22:53
yuansaint : 的都不太一樣耶 貼在車窗有蓋四方印章的 很正式XD 08/28 22:53
Cozydays : 推 08/28 23:03
Alllllogo : 原po的是,104年7月1日新施行的道路交通管理處罰條 08/28 23:09
Alllllogo : 例第12條第4項開罰。留言的是,第十五條  停放於 08/28 23:09
Alllllogo : 本市公有停車場之車輛有下列情形「之一」者,主管 08/28 23:09
Alllllogo : 機關得拍照後逕行移置其他適當處所保管: 08/28 23:09
Alllllogo : 一、未懸掛號牌、懸掛已註銷或他車之 08/28 23:09
Alllllogo : 號牌。 08/28 23:09
Alllllogo : 打個1999、議員、最近要選立委了,應該可以試試 08/28 23:09
謝謝A大補充,看一下人家台北市怎麼處理的吧...今天的新聞 https://video.udn.com/news/1272630 1450萬法拉利違停 北市警到場發現「車牌註銷」當場拖吊 車牌註銷 可以秒拖吊的法律依據也是12條4項 12條四項規定了三種可以當場移置的規定 註銷只是其中一種 另外一個新聞也是這陣子發生的 雖然不是適用12條4項 但同樣是12條 未領牌就開上路還掛他車牌照 百萬名車遭沒入銷毀 https://udn.com/news/story/7320/7386646
faache17 : 有夠扯 08/28 18:13
scent15 : 噴煞車油,反正也抓不到 08/28 18:17
scott29 : 誇張 08/28 18:17
chenyeart : 沒錯喔 08/28 18:20
bbbing : 高雄比較暖 08/28 18:26
odemagus: 樓下被包養 08/28 18:26
lasd : 不止無牌車,高雄一堆改排氣管機車、噪音重機,不 08/28 18:30
lasd : 懂騎這麼大聲的機車有何爽點?台中有靜城專案,高 08/28 18:30
lasd : 雄呢? 08/28 18:30
andrew5106 : 哎呀 拖了發現是長官的車怎麼辦 08/28 18:30
a13471 : 在那叫什麼 不要太不滿 不爽不要投 08/28 18:31
yes500: 現包養都上檯面了嗎 08/28 18:31
fulongb210f : 更嚴重的是違停遮掩車牌,這數量可多了 08/28 18:32
bingo1219 : 綠網軍:搜尋其它縣市案例中… 08/28 18:32
drunk0102 : 沒妨礙到高官停車或出入阿 你沒看到之前新聞甚至有 08/28 18:32
drunk0102 : 人把汽車故意擋在人家社區車道出入口 警察以私人土 08/28 18:32
drunk0102 : 地無法拖吊為由 擋了好幾天都沒處理 08/28 18:32
alexantiy: 在包養網遇到朋友= = 08/28 18:32
drunk0102 : 不過那個案例不是在高雄就是了 08/28 18:32
smallryan : 好希望高雄也能夠有靜城專案..... 08/28 18:33
hancash : 還真的是完全無作為耶,沒掛車牌停放在公共收費停 08/28 18:36
hancash : 車格,居然沒事,也沒被拖走,讚! 08/28 18:36
moonthesea : 希望高雄靜城專案,改裝車半夜呼嘯而過,無法無天 08/28 18:36
sowrey: 問卦:有包養SD的卦嗎 08/28 18:36
ludoren : 這樣以後在高雄市停車拔車牌就好了 08/28 18:36
mrtatami : 台灣不是共產國家 警察跟我說過這句 08/28 18:38
s1385999 : 等等拖到長官的車怎麼辦 08/28 18:44
yayayagogo : 高雄警察就是笑話 整天作秀 08/28 18:45
ptk9811107 : 一定是猴子 08/28 18:50
cw758: 隔壁桌好像是包養SD在見面XD 08/28 18:50
MKIU : 暖心停車法 08/28 18:51
ptk9811107 : 連這種小錢也要省 乞丐嗎 08/28 18:51
york1987 : 雙北更多,媒體都選擇不報而已 08/28 18:56
abadjoke : 除了抓紅燈右轉以外在交通方面還有其他作為嗎? 08/28 18:59
abadjoke : 改管拔消音不抓 超跑停上人行道當專屬停車格不抓 08/28 18:59
ludi: aSugarDating = 包養SD? 08/28 18:59
abadjoke : 巷口違停下車買便當不抓 把會抓的列出來還比較簡單 08/28 18:59
tearrain : 問交大幹嘛不拖阿 08/28 19:02
Antihsieh : 好誇張喔這回事@@ 08/28 19:04
bbbing : 高雄人都知道雙北更多,畢竟是北漂的 08/28 19:04
mangojocker : 議員該上工了 不然選出來都不知道有什麼用 08/28 19:08
peernut: 未看先猜這包養網 08/28 19:08
mygoing : 拖吊把車拖壞還要賠償也不知是誰寫的條文 沒違規就 08/28 19:10
mygoing : 不會被拖也不會受損 08/28 19:10
chiefoflaw : 直接寫市長信箱試試看 08/28 19:11
mygoing : 議員只有被關的時候超有用的 08/28 19:11
fly5566 : 有試過打110? 08/28 19:14
xikimi: 有人知道包養SD是什麼嗎 08/28 19:14
smallryan : 車輛噪音方面,有點作為吧.....嘆氣 08/28 19:14
smallryan : 改裝車滿街跑.... 08/28 19:15
mygoing : 不過話說回來 公務員的朋友說這些民生小事通報警察 08/28 19:15
mygoing : 不一定有用 他建議打1999 08/28 19:15
mygoing : 他還建議如果處理單位未出現 每30分鐘打一次 並強 08/28 19:18
Avero: 一定又是這包養網 08/28 19:18
mygoing : 調幾點打及打了幾通 08/28 19:18
nht : 寫市長信箱?! 08/28 19:18
liveocean : 抓超速當然比這個重要多了 08/28 19:23
loveloser : 車輛噪音明明就環保局的業務 警察沒有認證的證照儀 08/28 19:25
loveloser : 器設備檢測 也沒有法源依據可以開罰 一堆人是在跳 08/28 19:25
ejoz: 包養平台不意外 08/28 19:25
loveloser : 針 08/28 19:25
mangojocker : 確實 現在有問題我都1999優先 因為有時間壓力要回 08/28 19:25
mangojocker : 應處理 08/28 19:25
ghj10625 : 暖 08/28 19:31
hank9527 : 麥麥最近沒空啦,都在尋登革熱 08/28 19:31
FishRoom: 覺得包養網EY嗎 08/28 19:31
poz93 : 你又不是外國人 市長幹嘛要理你 08/28 19:37
dogfacehoho : 行人地獄 違停天堂 08/28 19:40
wwinterall : 高雄警察就是暖 多次打110處理路上違規 通常也都是 08/28 19:44
wwinterall : 沒來處理過 08/28 19:45
moxx : 噪音明明就環保局的業務 那幾時有看到環保局派人出 08/28 19:50
KsiR: 包養網站葉配啦 08/28 19:50
moxx : 來抓? 滿街改管猴子有夠吵~ 08/28 19:50
theken866 : 還一堆二手車廠把他們回收的二手車停在免費的停車 08/28 19:54
theken866 : 場或停車格,一般民眾想停都沒辦法 08/28 19:54
reeed0116 : 說真的,我就親眼看過有人車停在車格好之後,把車 08/28 19:59
reeed0116 : 牌用口罩遮住的。這樣也是免繳停車費??印象中除 08/28 19:59
peoples: 記者收了包養網多少啦 08/28 19:59
reeed0116 : 了警察,其他人都無法掀口罩吧 08/28 19:59
Willdododo : 是 而且擋車牌、掀後車廂的違停越來越多了 08/28 20:04
Willdododo : 高雄人真是無所不用其極拚命違規^^ 08/28 20:04
nutrino : 打不過他就加入他啊 08/28 20:13
November1992: 口罩往上掀,也沒弄丟,不能怎樣 08/28 20:19
wilmer: 包養真亂 08/28 20:19
November1992: 停車格用車罩,還不是被掀起來開單 08/28 20:20
spencers : 就110打到爽啊,煩也煩死工作能力差的警察 08/28 20:25
mepass : 實際上拔牌跟遮牌的CP值就是超級高 08/28 20:26
mepass : 政府看起來也不想管 08/28 20:26
tingstart : 入境隨俗,請適應在地文化 08/28 20:44
badlip: 演藝圈一堆包養好嗎 08/28 20:44
wingthink : https://www.setn.com/News.aspx?NewsID=1344522 08/28 20:55
wingthink : 最近看到柵欄這篇新聞,剛好想到你發的文 08/28 20:58
moto5210256 : 你都在8掛講了 連公告都沒貼 要什麼處理? 08/28 20:58
wingthink : 有牌的都不一定可以馬上取締了 08/28 20:59
moto5210256 : 還有請找交通局 08/28 21:01
piggyoil: 政治圈一堆包養好嗎 08/28 21:01
moto5210256 : 我不懂台中的做法 玻璃上沒公告? 民營的都有放上 08/28 21:06
abadjoke : https://bit.ly/45QSihb 08/28 21:07
abadjoke : https://bit.ly/3qNXljl 08/28 21:07
abadjoke : "發出噪音"這部分是環保局業務 "改車"是監理站業務 08/28 21:07
abadjoke : 但是在路上看到改裝車攔下來是只有警察才能做的 08/28 21:07
TwixBar: 有錢人一堆包養好嗎 08/28 21:07
abadjoke : 第一線唯一有強制力的單位就是警察 警察不幹誰去幹 08/28 21:07
moto5210256 : 公告 要在期限內離場了 08/28 21:07
abadjoke : 警察裝死然後讓你各位冒著被送進加護病房的風險 08/28 21:08
abadjoke : 去拍"清晰到足以符合檢舉要件的影片" 08/28 21:08
abadjoke : 不敢拍的就乖乖閉嘴忍受 這樣比較爽嗎? 08/28 21:08
boggicer: 學生妹被包養多嗎 08/28 21:08
moto5210256 : 有牌的 一般老百姓"是"不可能知道是不是有問題的車 08/28 21:09
e2699096 : 高譚市 懂? 08/28 21:13
moto5210256 : 也不可能知道是無牌是有意還是報廢車 08/28 21:14
attpp : 先跟我說哪件事有辦法? 08/28 21:21
griswold : 去1999市長信箱、政風處檢舉公務員瀆職圖利,馬上就 08/28 21:23
Chiason: 有錢人為啥都想包養 08/28 21:23
griswold : 去拖了 08/28 21:23
zxzx443 : 在這檢討正政府問題不是柵欄就是雙北更爛 再要不然 08/28 21:24
zxzx443 : 就是巨嬰要檢討自己 民調這麼高真的有群可悲的死忠 08/28 21:24
zxzx443 : 族群 難怪高雄爛這麼久 08/28 21:24
togg : 樓樓上有夠嗆,不過真的無法反駁 XD 08/28 21:25
Markell: 有錢人為啥都想包養 08/28 21:25
qooisgood : 1999打爆他就對了 08/28 21:25
wingthink : 先比較其他縣市的是誰啊? 08/28 21:31
annzheng81 : 沒錯高雄市警察在這塊就是廢,住家附近兩台檢舉好 08/28 21:32
annzheng81 : 幾天都沒用,用通報拖吊網站也只是打回轄區,繼續 08/28 21:32
annzheng81 : 爽停 08/28 21:32
fuoya: 亞洲最大包養網上線啦 08/28 21:32
annzheng81 : 掀後車廂就是公然挑釁,我的後鏡頭就是為了對付這 08/28 21:34
annzheng81 : 些智障升級的 08/28 21:34
ltysw : 你什麼咖? 08/28 21:40
NOREG0101282: 上樑不正下面怎麼會正,偉哉 08/28 21:44
NOREG0101282: 高雄市政府 08/28 21:44
Apasiri: 我哥上包養網被我抓包.. 08/28 21:44
blackvswhite: 1999先打 08/28 22:15
moto5210256 : 不打了 打到一半斷線 直接留言 08/28 22:16
moto5210256 : https://imgur.com/a/b03ELUO 08/28 22:16
moto5210256 : https://i.imgur.com/m7vhpw3.jpg 08/28 22:17
moto5210256 : 高雄市公共停車場管理自治條例15-1-3 08/28 22:18
litidi: 有人包養過洋鬼子嗎 08/28 22:18
yuansaint : 我上次檢舉無牌車 是環保局會先貼公告7天 然後7天內 08/28 22:18
yuansaint : 那台車子就突然自己消失了= = 08/28 22:19
yuansaint : 環保局貼單後回覆一周會再前往 沒離開會拖吊 08/28 22:19
yuansaint : 依規定處理 雖然我覺得這規定很寬容XD 08/28 22:19
mxr : 高雄市府怎麼跟坨屎一樣 08/28 22:21
Merzario: 有錢人為啥都想包養 08/28 22:21
moto5210256 : https://i.imgur.com/enbBfNg.jpg 08/28 22:21
moto5210256 : https://i.imgur.com/0f2U3Gu.jpg 08/28 22:22
moto5210256 : 沒有7天 是15天 15-1-3這垃圾導致一堆鑽漏洞 08/28 22:27
kentzero : 台灣對汽機車都非常寬容 沒有一個政黨願意得罪廣大 08/28 22:29
kentzero : 的汽機車族群的 08/28 22:29
Muzaffer: 有人被洋鬼子包養過嗎 08/28 22:29
dodo0212 : 我們家這邊有一台停了1年多都沒拖走,檢舉也說不是 08/28 22:35
dodo0212 : 一般道路無法處理,不過某一天他就突然消失了 08/28 22:35
haohaoYA : 建議打1999,承辦單位會有時效壓力~ 08/28 22:38
haohaoYA : 順便科普一下如果是路旁久停的廢棄車也可以打1999, 08/28 22:38
haohaoYA : 警察局跟環保局會自行判斷是誰的業務 08/28 22:38
MIJice: 到底要多有錢才會想包養 08/28 22:38
enjoyyou : 我是覺得高資費格連收費員都放棄處理的話 呵呵 08/28 22:42
yuansaint : moto大 可能我記錯天數 但上次那台貼的公告 跟大家 08/28 22:53
yuansaint : 的都不太一樣耶 貼在車窗有蓋四方印章的 很正式XD 08/28 22:53
Cozydays : 推 08/28 23:03
Alllllogo : 原po的是,104年7月1日新施行的道路交通管理處罰條 08/28 23:09
SpyTime: 包養SD = aSugarDating 08/28 23:09
Alllllogo : 例第12條第4項開罰。留言的是,第十五條  停放於 08/28 23:09
Alllllogo : 本市公有停車場之車輛有下列情形「之一」者,主管 08/28 23:09
Alllllogo : 機關得拍照後逕行移置其他適當處所保管: 08/28 23:09
Alllllogo : 一、未懸掛號牌、懸掛已註銷或他車之 08/28 23:09
Alllllogo : 號牌。 08/28 23:09
Toth: 閨蜜上包養網還推薦我... 08/28 23:09
Alllllogo : 打個1999、議員、最近要選立委了,應該可以試試 08/28 23:09
moto5210256 : 我看錯你沒錯 因為你有檢舉 沒檢舉的是15+7 08/28 23:12
JUSTNONE : 我每天簡訊報案 一個禮拜過去了 無牌車就只是每天 08/28 23:15
JUSTNONE : 換個車格停而已 真好奇車主怎麼都知道要移車 08/28 23:15
moto5210256 : 鑽漏洞的垃圾 08/28 23:17
Asterix: 包養? 08/28 23:17
winston01 : 高雄就是一個和和氣氣 適合89底層的地方 08/28 23:20
amazgo : 選完躺四年,意外嗎? 08/28 23:32
moto5210256 : 沒車牌什麼查? 08/29 00:00
moto5210256 : https://i.imgur.com/OZeyi77.jpg 08/29 00:08
begonianight: https://i.imgur.com/yWYaEoa.png 08/29 00:10
AdamShi: 台全最的包養SD上線啦! 08/29 00:10
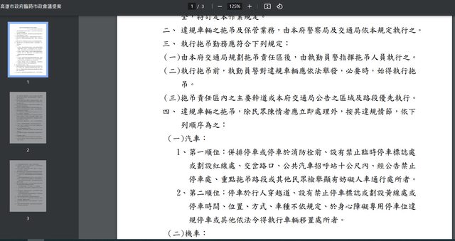
moto5210256 : 第1第2順位 看不懂是不是 08/29 00:11
begonianight: 紅圈 那段字你看不懂是不是? 08/29 00:13
nht : 遙回yuan大, 很久很久以前新庄仔路和河堤路交叉口有 08/29 00:25
nht : 2輛無牌貨車, 也是環保局處理的 08/29 00:26
MTBSsales : 三天都沒動過應該是超速被扣牌的低能剛送執行;問 08/29 00:33
lezabo: 現在包養網都這麼直接嗎 08/29 00:33
MTBSsales : 看看駐版警察這台車能這樣停都不用處理,車主是經 08/29 00:33
MTBSsales : 費贊助者之一?還是現在警察沒想要尊嚴啊?怎麼民 08/29 00:33
MTBSsales : 眾當你們是一回事的時候,自己又不當自己是一回事 08/29 00:33
MTBSsales : 了QQ 08/29 00:33
Lukegogo : 交通大隊到底敢不敢拖吊 08/29 00:33
silberger: 歐美包養真的很平常嗎? 08/29 00:33
fssh710020 : 這種不是到處都有嗎 08/29 00:36
lescholar : 雙北哪裡更多? 根本沒看到有無牌汽車敢停停車格的 08/29 00:45
moto5210256 : 好 你看不懂我也沒辦法 我就不解釋了 就當我練蕭維 08/29 00:51
moto5210256 : 法拉利 是停哪裡? 車格內? 紅線? 08/29 00:53
dahonehsueh : PO爆料公社直接說車子停哪裡,記者來抄之後馬上就 08/29 00:59
xayile: 男友上包養網 該放生嗎 08/29 00:59
dahonehsueh : 會拖走了,原PO可以試試 08/29 00:59
lee28119 : 現在檢舉三件套1999 警政署政風 爆料公社 可悲啊 08/29 01:35
wingthink : 其實你google新聞,民主聖地雙北還是有無牌報廢車佔 08/29 01:58
wingthink : 用的啦,不過可能是党黴造謠不可信。看之前新聞台北 08/29 01:58
wingthink : 市對無牌佔用停車位的處理方式是有要修法一個月內移 08/29 01:58
cazo: 是這個包養平台 08/29 01:58
wingthink : 至保管場,但2022也有一篇在探討廢棄車問題的有提到 08/29 01:58
wingthink : 聖地,文中的實例就從202204停到202211都還在,可見 08/29 01:58
wingthink : 在執行面還是有點門檻。原po除了氣憤發文,也可以照 08/29 01:58
wingthink : 推文的建議去試試看,可能比較不用這麼氣 08/29 01:58
pei1006 : 某樓真的很希望回去警總時代 08/29 03:08
izilo: 交男友跟包養有什麼差別 08/29 03:08
cluclu : 唉唷,我們高雄比較有人情味,你要入境隨俗啦~ 08/29 03:35
e1996928 : 死猴子 08/29 06:42
tayuplay : Who cares? 08/29 07:15
hanktan : 南蠻啊 08/29 07:15
manseeajed : 如果讓媒體曝光效率才會好 08/29 07:33
SEDAP: 包養網到底在紅什麼? 08/29 07:33
smc0911 : 警察說過:車子沒有牌就不能開單,你懂了嗎? 08/29 08:05
smc0911 : 環保局也會看他是車子的形體而不敢執行,懂了嗎? 08/29 08:06
smc0911 : 所謂的法治是在你遵守的時候才是法治,你懂了嗎? 08/29 08:07
huiope : who cares? 08/29 08:16
york1987 : 推wingthink大的整理! 08/29 08:53
TUZom: 有人被包養 08/29 08:53
johnnie070 : 討論在講高雄, 扯別的縣市來安慰自己是多可悲= = 08/29 09:09
caca80207 : 能上國道的素質正常吧 08/29 09:24
JiaSaiLa : 南部鄉下不意外 08/29 09:37
fonder : 早上就拖走啦~ 08/29 09:48
wharfman : 違規仔的幸福城市 香 08/29 10:21
Jiulon: 求包養...管飽就好XD 08/29 10:21
colawei : 這應該可以用輪胎鎖 08/29 11:47
wingthink : 看來駐版警察有上報喔 08/29 12:04
jeay11 : 想請問發現註銷車牌車輛通報1999 08/29 12:30
jeay11 : 但員警都沒拖吊只貼單 08/29 12:30
jeay11 : 車主隔天就自行把單撕掉,想請問有什麼辦法 08/29 12:30
laetuon: 阿姨!我不想努力了(求包養) 08/29 12:30
cocoi : 不是沒辦法。是台灣司法就是個笑話 08/29 12:45
bailan : 有牌路邊違停戴口罩的,忘記ㄊㄥ\口罩就上路偶爾也 08/29 14:06
bailan : 會看到,開著開著也沒事,似乎一般不太管 08/29 14:07