講個不算古的古, 先上當年連結 文章代碼(AID): #1aF3paSz (Military) 首先,三軍聯合作戰早就跳脫獨立軍種的概念, 從軍團改為作戰區, 「邱國正稱,希望借此讓作戰區指揮官可以統籌陸、海、空三軍,加強部隊聯合作戰能力。 」 https://www.bbc.com/zhongwen/trad/chinese-news-57085363 (短)https://bbc.in/43bPqKb 所以大方向來看,未來不論「野戰」還是「防空」都不會是獨立軍種作戰,而是跨軍種跨單 位聯合作戰。 https://ynews.page.link/nnQMF 漢光39號實兵操演將於7/24正式登場,連續實施5天,國防部依據中共犯台威脅,設置假想 敵, 誘導三軍部隊按照戰力保存、整體防空、聯合截擊、國土防衛作戰進程,實施對抗演練 https://bit.ly/4btwFHe 截錄一段,有興趣的人可看一看全篇 野戰防空乃聯合防空之ㄧ環,野戰防空是作戰區以下部隊; 為配合地面部隊作戰構想,運用其防空部隊與建制內所有防空武器對來犯之低空(2,000 呎 ~500 呎高度之空域) 及超低空(500 呎高度以下之空域)敵機遂行之防空作戰與防護措施, 平時以要點掩護重要設施與關節點,應急作戰時進入戰術位置, 以區域掩護各作戰地區「國軍聯合防護目標」,並隨伴掩護部隊機動。 https://i.imgur.com/vhhv39P.jpg
https://i.imgur.com/1AHNLZq.jpg
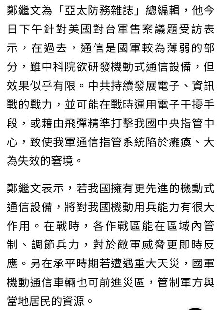
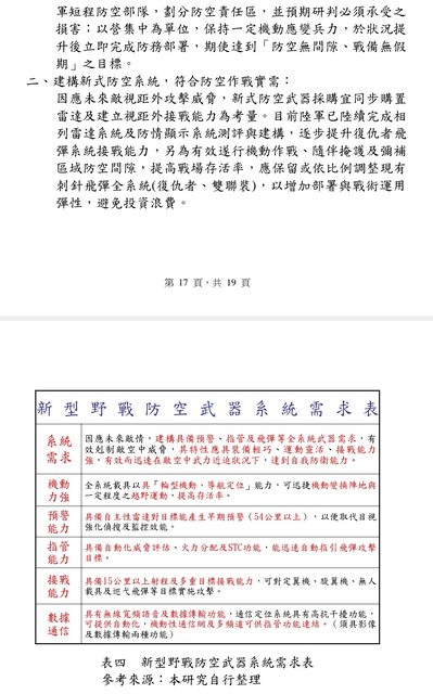
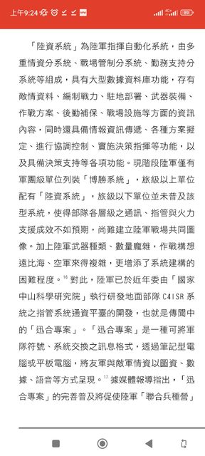
對於「防空」,說到防空最近有關的目前就是寰展案,還會再多加個NASAMS這案子, 寰展的架構其實很遠大,但是概念是這幾年國防部一直在跑的:聯合防空 TAAOC「可能」只是其中一部分, 所以刺針是一部分, 劍二是一部分 弓三也是其中一部分(當然,這可能不是野戰防空的範疇,要看實際規劃) 對於分「防空」這個範疇,除了寰展這個關鍵字,「迅安」這個關鍵字也能查到一些東西, 這些都是垮軍種跨單位的系統 陸軍自家另外還有銳指案,這東西預計會跟老美單位構聯 https://udn.com/news/story/10930/7538176 (短)https://bit.ly/4byo5XR 洪記者說會有三軍,不過先當補充(我沒訂閱所以只有第一段) https://vip.udn.com/vip/story/122874/7118469 (短)https://bit.ly/3SPAfE7 對於單位之間的指管,單論陸軍的話 上面是陸資系統跟博勝系統,更下面一點的是靠訊合案整合旅級以下的系統, https://i.imgur.com/Yeh6BHT.jpg
以系統來說,跟野戰更相關的是這個 https://www.voacantonese.com/a/taiwan-military-purchases-field-information-commu nications-system-from-us-20220311/6481093 (短)https://bit.ly/3uqDwjU 不論早一點的戰區資訊通訊系統(IMSE), 還是之後確定會有的野戰資訊通信系統(FICS)都是有資通信共享的, 所以不要說野戰資訊不會共享,不但會,還有機會透過上述系統構聯到骨幹網路。 然後,以許久的討論來說,野戰防空並不是等同短程防空) 不過當年的確討論過劍二要不要整進野戰防空內(可參考這篇) https://bit.ly/3uqtUpr 然而陸軍野戰防空裡面除了新的人攜刺針之外,還有陸劍二, 在之前的規劃是這樣 https://i.imgur.com/JjIaE9T.jpg
人攜刺針來之前一樣有編制野戰防空單位 https://i.imgur.com/QQYNBXH.jpg
近年的陸軍野戰防空編制一樣整進陸劍二 然後新聞說有打算參考NASAMS的方法 https://i.imgur.com/LHagxzA.jpg
而事實上不論是海陸那種雙連裝還是復仇者這類武器,刺針早就裝備過 回到原本問題 「刺針跟劍二甚麼關係?」 「野戰防空」固然是「野戰」單位, 除了各單位間使用原本的系統構聯指揮之外,可能更重要的是能有獨立作戰的能力, 除了各節點單位有獨立作戰的能力外,還有系統本身有獨立作戰的能力, https://i.imgur.com/crLkSX3.jpg
所以「這個武器需不需要有獨立作戰能力、有沒有適應環境的需求」遠比「它原本是幹啥甚 麼性能甚麼武器」重要得多 https://news.ltn.com.tw/news/politics/breakingnews/3375150 (短)https://bit.ly/3SvcOi3 而「陸劍二」、「復仇者」、「人攜刺針」之間的關係並不是相牴觸的,是互相補全角色的 關係才對 所以並不是「陸劍二」跟「人攜刺針」無關,而是習習相關,「你要討論甚麼點」才對 https://imgur.com/kxVXnVn (有興趣的人可以看這篇) 文章代碼(AID): #1ZWn1Lh4 (Military) 打比方,之前展覽有個自殺無人機,就有一定得野戰能力 所以,以之前的討論文章跟既有的論文來看, 人攜刺針的運用就是因為有限制性(低速、不能有遮蔽,甚至得爬到最高樓才能用,因為密 閉空間不適合用),才會需要別的武器來截長補短。 以上經驗分享給大家,希望能促進一點交流 ※ 引述《wahaha99 (我討厭人類)》之銘言 : ※ 引述《ryannieh (Ryan是這麼幹的是根本沒3)》之銘言: : : 不用斷章取義,我是說空軍防砲和陸軍「野戰防空 : : 」都是受TAAOC管轄,沒有不一樣 : 刺針就是比槍大把點, 比RPG飛遠點, : 但等級還是單兵武器 : (當然, 你錢多、有外星黑科技, : 這些科幻玩意還是可能會有, 只是不會是國軍) : 所以什麼, 拿劍二弓三來跟刺針一起討論, 就很奇怪 : 因為你不會把劍二弓三放到一棟大樓裡埋伏 : 也不會開到前線三公里去攔截目標 : 甚至可能也跟本攔不到、高度不足五百米的慢速低飛目標 : (那些號稱的最低攔截高度 看看就好) : 所以不會有戰轟機轟刺針, : 戰轟機又沒有長鷹眼, 你又不是巨人 : 刺針也不會拿來打戰轟機, 因為打不到 : 那你說刺針還有個啥具體用處, : 就是打野戰區低飛的直升機跟UAV的。 : 防禦機場周邊的話可以打硬要降的運輸機。 : 就是這樣, 用處不大。 : 但要用的時後要有, 不能沒有啊。 : 就這樣, 不要再搞錯惹。 ---- Sent from BePTT on my Xiaomi M2103K19G -- ※ 發信站: 批踢踢實業坊(web-ptt.tw), 來自: 180.217.20.71 (臺灣) ※ 文章網址: https://web-ptt.tw/Military/M.1707382818.A.88F
aegis43210 : 以前用軍團是仍有反攻大陸野心,現在沒希望了,不一 02/08 17:14
aegis43210 : 定改成作戰區會比較好,要點仍是加強與美日的互信機 02/08 17:14
aegis43210 : 制,才不會一開戰一堆誤擊 02/08 17:14
konku0204 : 你的論述很符合目前短程防空的作戰思維,敢問也是AD 02/08 17:43
konku0204 : A圈內人嗎? 02/08 17:43
grado0802: 有人被洋鬼子包養過嗎 02/08 17:43
ejsizmmy : 感謝抬愛,我只是剛好參與過幾次討論分享這些概念 02/08 19:11
ejsizmmy : 經驗而已 02/08 19:11
ja23072008 : #1aBcIrbu (Military) 02/08 20:06
ja23072008 : #1aEDD5Po (Military) 02/08 20:06
ja23072008 : 四樓您應該是新來的,這是他被電過之後,照抄而來 02/08 20:06
smilejin: 到底要多有錢才會想包養 02/08 20:06
ja23072008 : 的結果…接著就是把被電過的記憶,美化成他在教導別 02/08 20:06
ja23072008 : 人XDD例如天網跟強網發展先後搞錯,然後說他教你什 02/08 20:06
ja23072008 : 麼是戰管。 02/08 20:06
ja23072008 : 現在ej應該知道NASAMS用的雷達型號了,是吧? 02/08 20:06
ejsizmmy : 樓上不要針對我繼續引戰,強網是我更早就提過的概 02/08 23:55
qusekii: 包養SD = aSugarDating 02/08 23:55
ejsizmmy : 念。 02/08 23:55
ejsizmmy : 另外,天網強網的概念我也是老早就提過的,還是我 02/09 01:20
ejsizmmy : 告訴樓上那位空君強網時代就有圖資共享能力的(就 02/09 01:20
ejsizmmy : 在最開頭Leon這篇文章),然後陸劍二是陸軍野戰防 02/09 01:20
ejsizmmy : 空也是我提醒他的, 02/09 01:20
Y949731: 閨蜜上包養網還推薦我... 02/09 01:20
ejsizmmy : 就不多說了不然很難討論 02/09 01:20
ja23072008 : #1aORqgdd (Military) 02/09 01:30
ja23072008 : 去年五月的時候還在當杠精舌戰群英。 02/09 01:30
ja23072008 : https://i.imgur.com/GlSaxja.jpg 02/09 01:30
ja23072008 : 陸軍野戰防空能勝任?跟ryannieh 很接近的論調呢。 02/09 01:30
T730733: 包養? 02/09 01:30
ja23072008 : https://i.imgur.com/DpWKX9G.jpg 02/09 01:30
ja23072008 : 國軍有團級防空? 02/09 01:30
ja23072008 : https://i.imgur.com/R1xQy7P.jpg 02/09 01:30
ja23072008 : 陸軍防空很完整? 02/09 01:30
ja23072008 : https://i.imgur.com/gUDeskQ.jpg 02/09 01:30
FireStation: 台全最的包養SD上線啦! 02/09 01:30
ja23072008 : 陸軍有劍一能用? 02/09 01:30
ja23072008 : https://i.imgur.com/yDvZUA4.jpg 02/09 01:30
ja23072008 : 陸戰隊防空群有復仇者? 02/09 01:30
ja23072008 : https://i.imgur.com/zeKkLdJ.jpg 02/09 01:32
ja23072008 : 能機降跟密接時海空軍已全滅? 02/09 01:32
Thobel: 現在包養網都這麼直接嗎 02/09 01:32
ja23072008 : https://i.imgur.com/earcYFs.jpg 02/09 01:32
ja23072008 : 部分空優時不需要單兵刺針? 02/09 01:32
ja23072008 : https://i.imgur.com/Qr3Ec3u.jpg 02/09 01:48
ja23072008 : 強網圖資共享能力喔?除了搞錯順序之外,要不要猜猜 02/09 01:48
ja23072008 : 看什麼空軍到時候還在寫反字? 02/09 01:48
Reji: 歐美包養真的很平常嗎? 02/09 01:48
ja23072008 : https://i.imgur.com/C1pzBlN.jpg 02/09 01:48
ja23072008 : leon這篇寫寰網才有,還國防部正打算發展寰網? 02/09 01:48
ja23072008 : https://i.imgur.com/2Of9OzV.jpg 02/09 01:48
ja23072008 : 到這篇就變成強網有圖資共享能力?要不要自己跟自己 02/09 01:48
ja23072008 : 先打一架再來? 02/09 01:48
Hathael: 男友上包養網 該放生嗎 02/09 01:48
ryannieh : ej是說「軍團」吧!沒事抓人筆誤很沒品,又不是不知 02/09 07:16
ryannieh : 道是筆誤 02/09 07:16
ejsizmmy : 他就是在挑毛病,原文提的是跨軍種共享圖資是寰展 02/09 08:22
ejsizmmy : 在做的,而強網時代本來就有各自共享圖資能力, 02/09 08:22
ejsizmmy : 圖片跟內容他都不願意看,為了嗆人干擾討論 02/09 08:22
yovroc: 是這個包養平台 02/09 08:22
ejsizmmy : https://i.imgur.com/Vo9SwbH.jpg 02/09 08:22
ejsizmmy : 這張圖當時就附給他告訴他本來就有圖資共享能力, 02/09 08:23
ejsizmmy : 海軍大成->聯成一樣有圖資共享能力 02/09 08:23
ejsizmmy : 但是寰網寰展之前還沒整合所以強網跟聯成各自一個 02/09 08:24
ejsizmmy : 系統 02/09 08:24
helgalie: 交男友跟包養有什麼差別 02/09 08:24
ja23072008 : 你該不會到現在還不知道NASAMS的雷達型號吧?(驚 02/09 12:37
ja23072008 : 直接講答案,強網時代還要靠人寫反字,你對圖資整合 02/09 12:39
ja23072008 : 的能力原來這麼低? 02/09 12:39
ja23072008 : https://i.imgur.com/e431Vwo.jpg 02/09 14:07
ja23072008 : 團級是筆誤嗎?被電完之後才改口就不說了,等等就 02/09 14:07
OREOMZA: 包養網到底在紅什麼? 02/09 14:07
ja23072008 : 能看到ej傻傻分不清楚的實際案例。 02/09 14:07
ja23072008 : https://i.imgur.com/2768tAG.jpg 02/09 14:07
ja23072008 : “以前有防空群編制時,叫防空排,更細說是以營級 02/09 14:07
ja23072008 : 為單位”。你知道這段顛三倒四的錯位在講什麼嗎? 02/09 14:07
ja23072008 : https://i.imgur.com/R0nuECS.jpg 02/09 14:07
punjab: 有人被包養 02/09 14:07
ja23072008 : ‘’復仇者在軍團接裝,但編制不在軍團,以前直接叫 02/09 14:07
ja23072008 : 防空排‘’? 02/09 14:07
ja23072008 : 你覺得ej有搞懂編制嗎? 02/09 14:07
ja23072008 : https://i.imgur.com/EOxhSnh.jpg 02/09 14:07
ja23072008 : ‘’義務役守備旅不是前線單位‘’? 02/09 14:07
sashare: 求包養...管飽就好XD 02/09 14:07
ja23072008 : “復仇者跟劍二不在軍團級使用,最高到營級”? 02/09 14:07
ja23072008 : ej真的有搞懂建制、編配、配屬、作戰管制等關係? 02/09 14:07
ja23072008 : https://i.imgur.com/VqJ616j.jpg 02/09 14:12
ja23072008 : ‘’飛指部相互輪替,未來給海軍‘’? 02/09 14:12
ja23072008 : ryannieh哥也在啊,覺得ej是筆誤? 02/09 14:12
sijiex: 阿姨!我不想努力了(求包養) 02/09 14:12
ja23072008 : https://i.imgur.com/661NI0j.jpg 02/09 14:12
ja23072008 : ‘’台灣有完整的低空防禦體系‘’? 02/09 14:12
ja23072008 : 完全可以見一次、笑一次。 02/09 14:12
ja23072008 : https://i.imgur.com/CFfJ749.jpg 02/09 14:12
ja23072008 : ‘’刺針用來防行政下卸才會用‘’? 02/09 14:12
VLADINA: 有沒有富二代要包養 02/09 14:12
ja23072008 : https://i.imgur.com/02vY8HG.jpg 02/09 14:12
ja23072008 : 同樣是自相矛盾的說法。“多層次防空很重要,但人 02/09 14:12
ja23072008 : 攜刺針不急迫”?貴官自定義說法總是與眾不同。 02/09 14:12
ja23072008 : https://i.imgur.com/u634aOs.jpg 02/09 14:13
ja23072008 : 陸劍二好忙,一下要取代榭樹,一下要取代鷹式。 02/09 14:13
odemagus: 身邊有朋友被包養 02/09 14:13
ja23072008 : https://i.imgur.com/6lJfIq5.jpg 02/09 14:22
ja23072008 : 所以ej現在知道NASAMS雷達型號了嗎?不會還不知道吧 02/09 14:22
ja23072008 : ? 02/09 14:22
ja23072008 : https://i.imgur.com/JuZRpB2.jpg 02/09 14:22
ja23072008 : 強網的整合自動化程度,只到C3I層級。這裡可以額外 02/09 14:22
yes500: 亞洲最大包養平台上線了 02/09 14:22
ja23072008 : 問你一題,知道迅安、迅合跟迅指功能各是什麼嗎?和 02/09 14:22
ja23072008 : 強網差別在哪裡? 02/09 14:22
ja23072008 : https://i.imgur.com/iboGdCi.jpg 02/09 14:22
ja23072008 : 就你這種水平,還要教別人什麼叫戰管? 02/09 14:22