教育部被幹真的剛好,去年國防部被喊停後 教育部113年計劃内還是有有戰時 https://i.imgur.com/eGlzxhe.png
三、動員實施階段: 1.現年15 歲(含)以下之男女學生,賦予協助政府宣傳與情報蒐集傳遞兩大任務,咐囑其 立即返籍回家,並向戶籍所在地之教育部縣市聯絡處指定地點報到,以維護社會良好秩序。 https://i.imgur.com/kWv8uHR.png
重點連15以下的幼兒少年都賦予宣傳與情報蒐集傳遞兩大任務 114年才拿掉幼兒少年 但114年一樣有名冊 https://i.imgur.com/fogwaNL.png
但計劃内一樣什麼都沒有規劃 真的要認知作戰的人,拿政府動員15以下小孩去搞情報傳遞 你看會不會被幹死 現在喊停是救教育部啦 板上都會講戰時人人有責 但教育部連15以下都動,那個國家這樣搞 烏克蘭 俄國也沒有這樣吧 -- a.陸軍:新兵合格率99.9999% b.國防部:國軍編現比八成以上 c.憲兵:211衛哨均站兩歇六 d.軍備局:已自立開發可抗鋼芯彈抗彈板,明年量產 e.國防院專家:中科院研發了高功率的雷射,可以摧毀高空中的衛星 拋開事實不談,以上何者爲真 -- ※ 發信站: 批踢踢實業坊(web-ptt.tw), 來自: 101.12.102.223 (臺灣) ※ 文章網址: https://web-ptt.tw/Military/M.1729241190.A.045
jobli : https://i.imgur.com/LKqBjMK.png 10/18 16:51
jobli : 4/02/國立屏東科技大學113年度青年服勤動員準備執 10/18 16:51
jobli : 行計畫.pdf 10/18 16:51
jobli : https://reurl.cc/vvOOn1 10/18 16:51
helgalie: 那個包養網人最多XD 10/18 16:51
jobli : 不要說p圖 10/18 16:51
peterlee97 : 我想會不會又人有在那說帶風向 認知作戰 唱和 跳針 10/18 16:56
peterlee97 : 之類的咖要不要出來發病 10/18 16:56
peterlee97 : 連國中生這種都要動員 這直接夢回老蔣時代國中有教 10/18 16:57
peterlee97 : 官的動員體系 真是太屌了 10/18 16:57
OREOMZA: 我妹上包養網被我發現= = 10/18 16:57
afv : 那個年紀應該是文件打錯吧,畢竟是高中以上學校才 10/18 17:03
afv : 有,都是15歲以上的人了 10/18 17:03
jobli : https://i.imgur.com/7sqyTz2.png 10/18 17:06
jobli : 前後文可以參照 10/18 17:06
jobli : 用打錯字來護太弱了 10/18 17:07
punjab: 隔壁桌的人竟然在討論包養... 10/18 17:07
jobli : 看完前後文你自己信不信你講的理由 10/18 17:09
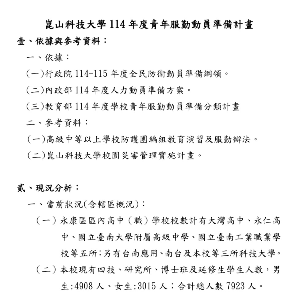
afv : https://i.imgur.com/0fSMEq2.jpeg 10/18 17:15
afv : 以崑山科技大學的計畫中現況分析來看,動員目標是 10/18 17:16
afv : 高中職以上的學生 10/18 17:16
jobli : 114年沒有動15,也不用支援作戰 10/18 17:16
sashare: 樓上是不是被包養 10/18 17:16
afv : 看了一下各校的寫法,有的就沒寫幾歲了 10/18 17:18
jobli : 重點114一樣對食宿交通運用沒有任何規劃 10/18 17:18
jobli : 這個計劃重點就是造冊 10/18 17:18
afv : 畢竟這份文件是屏科大的動員準備計畫,屏科大怎麼會 10/18 17:20
afv : 有15歲以下學生 10/18 17:20
sijiex: 樓下被包養 10/18 17:20
jobli : 所以我說跟你沒交集,你也沒搞清楚重點 10/18 17:22
jobli : 重點是教育部沒有規劃 10/18 17:22
jobli : 全部亂搞為了搞什麼全民國防績效作秀 10/18 17:22
jobli : 說謊還被抓包 10/18 17:22
kuma103t : 那些都是紙上作業,沒實行操作過吧XD 10/18 17:23
VLADINA: 現包養都上檯面了嗎 10/18 17:23
warchiefdodo: 烏克蘭人口四千多萬,俄人口一億多,考慮我國才兩千 10/18 17:23
warchiefdodo: 多萬,對面有十四億...,其實把中學以上編進來並不 10/18 17:23
warchiefdodo: 意外 10/18 17:23
warchiefdodo: 抗中保台哪可能沒代價 10/18 17:24
jobli : 你要編進來都沒問題,你至少要有一個規劃吧,你現在 10/18 17:26
odemagus: 在包養網遇到朋友= = 10/18 17:26
jobli : 動員16歲以上的吃住交通指揮全部沒規劃,那請問動員 10/18 17:26
jobli : 的意義是什麼?作秀? 10/18 17:26
driver0811 : 顧還是有腦袋,比起只會拍頑固者馬屁的懂方法 10/18 17:26
jobli : 教育部說天災的時候有動員學生去實行任務,但有人在 10/18 17:27
jobli : 哪一場天災裡面看到學生動員去實施救災? 10/18 17:27
yes500: 問卦:有包養SD的卦嗎 10/18 17:27
afv : https://i.imgur.com/gTfTqfo.jpeg 10/18 17:27
afv : 羅東高中是走食宿回家的安排 10/18 17:28
afv : https://i.imgur.com/EgzilG4.jpeg 10/18 17:29
afv : 指揮的話,是學校教職員工負責 10/18 17:29
afv : 看起來目前是各校的學生動員詳細安排由各校教職員工 10/18 17:30
alexantiy: 隔壁桌好像是包養SD在見面XD 10/18 17:30
afv : 各自規劃,並沒有一個統一規劃? 10/18 17:30
lolen : 戰時動員高中職以上的學生加入民防隊伍還算合理,但 10/18 17:31
asdfghjklasd: 他要改名叫國防部教育司 10/18 17:31
jobli : 食宿回家那請問一下你現在去執行任務,而且這個是舊 10/18 17:31
jobli : 的有警戒戰備支援軍事任務,你現在吃完早餐過去,弄 10/18 17:31
sowrey: aSugarDating = 包養SD? 10/18 17:31
jobli : 到到一半然後說我先回家吃個中飯再來?你自己想一下 10/18 17:31
jobli : 這樣子合不合理,我也沒要跟你爭論啊,你就自己想想 10/18 17:31
jobli : 這種叫做有規劃嗎? 10/18 17:31
lolen : 就真的擔任民防就好了。至於國中以下的就乖乖在家中 10/18 17:31
lolen : 不要亂跑,這樣更省事 10/18 17:32
cw758: 未看先猜這包養網 10/18 17:32
afv : 羅東高中這份是114年度的,沒有支援軍警,只有支援 10/18 17:34
afv : 其他政府機關的 10/18 17:34
jobli : 警戒戰備階段就是已經要開戰了,然後去支持其他政府 10/18 17:37
jobli : 機關,請問部隊在作戰的時候,那些學生要怎麼走路回 10/18 17:37
jobli : 家吃飯睡覺,再走路去支援政府機關 10/18 17:37
ludi: 有人知道包養SD是什麼嗎 10/18 17:37
jobli : 我真的覺得你要支持政府沒有問題,但是你稍微思考一 10/18 17:37
jobli : 下合理性好嗎? 10/18 17:37
jobli : 然後大家都成年人,也不是要去針對誰,你自己去看這 10/18 17:39
jobli : 一大堆計畫裡面你覺得可行嗎?合理嗎?你能夠接受 10/18 17:39
jobli : 嗎? 10/18 17:39
peernut: 一定又是這包養網 10/18 17:39
peterlee97 : 讓國中生支援政府機關...如果政府機關被攻擊 那... 10/18 17:44
peterlee97 : 還別提他們父母也會需要跟前跟後欸 10/18 17:44
CavendishJr : 原來問題在15歲以下 10/18 17:49
asdfghjklasd: 問題在沒當兵,不是15 , 而且15 根本做不了什麼事 10/18 17:52
Ceelo : 真的戰時也不可能把青少年找出來 10/18 17:56
xikimi: 包養平台不意外 10/18 17:56
Ceelo : 有危險就去避難 沒事就上課 國軍自己都管不好了 10/18 17:56
Ceelo : 還想有點沒的 10/18 17:56
dfgh5566 : 有人崩潰了 10/18 17:56
dfgh5566 : 教育部這算不算算是放長線釣大魚, 10/18 17:57
dfgh5566 : 看看有誰氣得跳腳 10/18 17:57
Avero: 覺得包養網EY嗎 10/18 17:57
jobli : 全部都有附來源,還有人支持教育部,那沒什麼好討論 10/18 17:58
jobli : 的 10/18 17:58
jobli : 嗯,亂搞解釋成釣魚 10/18 17:58
jobli : 厲害哦 10/18 17:58
asdfghjklasd: 15的男的可以,那15的女的呢, 這根本就是入營同意書 10/18 18:19
ejoz: 包養網站葉配啦 10/18 18:19
take3024 : 呼籲當初喊假消息的鄉民出來道歉喔 10/18 18:32
whitertiger : 沒辦法,就有人把這裡當八卦版,藉由講軍事議題為由 10/18 18:39
whitertiger : 講台灣這理爛那理爛講了好幾年,擺明立場就是希望台 10/18 18:39
whitertiger : 灣爛到沒辦法打仗,難免有人會有意見,就算真有爛事 10/18 18:39
whitertiger : 該罵就算了,但看起來也不是為了台灣好罵的 10/18 18:39
FishRoom: 記者收了包養網多少啦 10/18 18:39
rommel1 : 帝國毀滅裡小男孩手拿鐵拳上陣的 10/18 18:41
Bluebirch : 入營同意書誇張了吧.. 10/18 18:42
rommel1 : 國府有十萬青年十萬軍,日本有學徒出陣 10/18 18:42
jobli : 你可以反駁我講的啊 10/18 18:45
jobli : 造謠去檢舉啊,你有理你反駁啊 10/18 18:47
KsiR: 包養真亂 10/18 18:47
jobli : 這邊都有證據出處,你反不了事事實怪我? 10/18 18:47
rommel1 : 政府很矛盾,一方面說要加強國防,講到學生就對外 10/18 18:48
rommel1 : 宣稱說不用上戰場 10/18 18:48
rommel1 : 不敢大方承認大搞一下 10/18 18:49
whitertiger : 沒反駁啊,你說的對有證據啊,爛就該罵活該,只是你 10/18 18:54
peoples: 演藝圈一堆包養好嗎 10/18 18:54
whitertiger : 只針對台灣,難道真是為了台灣好才一直貼文罵台灣罵 10/18 18:54
whitertiger : 好幾年嗎 ? 還是單純不罵一下會渾身不對勁 ? 10/18 18:54
jobli : 你不去問作的爛的人,怪講的人 10/18 18:55
jobli : 所以你認為惡搞不能講要誇? 10/18 18:55
peterlee97 : 蛤 有人“都用針對臺灣”放大招在情勒了喔? 這跟洨 10/18 19:01
wilmer: 政治圈一堆包養好嗎 10/18 19:01
peterlee97 : 粉紅面對抨擊就在那邊說都是針對他們 別有用心有異 10/18 19:01
peterlee97 : 曲同工之妙欸 喜勒供三小? 10/18 19:01
jobli : 所以按這篇來說,你能接受拉15小孩去執行戰時任務? 10/18 19:01
jobli : 你能接受什麼學生團去服勤結果沒飯沒睡沒交通,一看 10/18 19:01
jobli : 計畫叫你回家吃自己??? 10/18 19:01
badlip: 有錢人一堆包養好嗎 10/18 19:01
jobli : 愛台愛到要兒童上戰場?太愛了吧 10/18 19:02
peterlee97 : 罵是想要他們不要腦殘有長進 不想國家好的話只會像 10/18 19:03
peterlee97 : 匪共那樣負責笑而已 不然以後就不要罵嘛 相信政府 10/18 19:03
peterlee97 : 相信X 如何? 10/18 19:03
whitertiger : 政府做的爛一堆人盯著要修理,尤其是不同立場的政黨 10/18 19:04
piggyoil: 學生妹被包養多嗎 10/18 19:04
whitertiger : 跟媒體,這些人找政府作爛的地方比任何人專業 10/18 19:04
whitertiger : 10/18 19:04
whitertiger : 而且經你轉貼的好像會加料,就拿你簽名檔說的好了e. 10/18 19:04
whitertiger : 國防院專家:中科院研發了高功率的雷射,可以摧毀高 10/18 19:04
whitertiger : 空中的衛星 10/18 19:04
TwixBar: 有錢人為啥都想包養 10/18 19:04
whitertiger : 10/18 19:04
whitertiger : 原文是國防院國防戰略與資源研究所所長蘇紫雲說:「 10/18 19:04
whitertiger : 中科院研發了衛星干擾車,就可以干擾它北斗衛星的訊 10/18 19:04
whitertiger : 號,利用各種偽裝網,更高功率的雷射,甚至可以摧毀 10/18 19:04
whitertiger : 它在高空中的衛星。」 10/18 19:04
boggicer: 有錢人為啥都想包養 10/18 19:04
whitertiger : 10/18 19:04
whitertiger : 這意思好像差很多啊 10/18 19:04
squelch : 給推 10/18 19:07
whitertiger : 拉15小孩去執行戰時任務誰能接受 ? 其他人我是不會 10/18 19:07
whitertiger : 說啥針對台灣,爛就該罵不然怎麼會進步,可是jobli 10/18 19:07
Chiason: 亞洲最大包養網上線啦 10/18 19:07
whitertiger : 這幾年轉貼到軍事版的新聞會讓我懷疑怎麼老是講台灣 10/18 19:07
whitertiger : 這裡爛那裡爛,因為他從來沒說過台灣好過,好像台灣 10/18 19:07
whitertiger : 爛對他是好事一樣 10/18 19:07
PTTHappy : 應該說是紅媒利用對於"勤務"的歧異涵義刻意歪曲事實 10/18 19:09
PTTHappy : 把不是從軍從事參四後勤的民防勤務(公務工作的涵義) 10/18 19:10
Markell: 我哥上包養網被我抓包.. 10/18 19:10
PTTHappy : 予以在關鍵處刻意誤導成(參四)後勤以栽贓政府拉學生 10/18 19:11
PTTHappy : 當兵上戰場<-說假新聞是指這部份關鍵處被紅媒刻意誤 10/18 19:12
PTTHappy : 導(也就是造假)-至於服"(民防的)勤"意願調查表 則當 10/18 19:12
PTTHappy : 然有 但這又不是關鍵 紅媒當中共馬前卒造假的技巧就 10/18 19:13
y598763 : 點出哪裡有問題也要被抓出來批是不是?還有規定一 10/18 19:13
fuoya: 有人包養過洋鬼子嗎 10/18 19:13
y598763 : 定要講好話 快笑死我了 10/18 19:13
PTTHappy : 是7分真3分假 假的量雖少但都假在關鍵處 來混淆視聽 10/18 19:14
PTTHappy : 教育部對勤務的理解 最能證明的來源 當然是教育部自 10/18 19:16
CYL009 : 哈哈 這群還不是軍人 被抓到可以直接槍決 10/18 19:16
PTTHappy : 己編的辭典《國語辭典簡編本》:勤務 釋義--公職人員 10/18 19:17
Apasiri: 有錢人為啥都想包養 10/18 19:17
PTTHappy : (例如市政府內某阿姨職員)平時奉命執行的工作 10/18 19:18
PTTHappy : 所以難道這位市政府的阿姨職員 是一名上戰場的士兵? 10/18 19:18
PTTHappy : 所以 教育部當初發文要調查服勤意願 就不是問學生是 10/18 19:19
whitertiger : 說出實情可以,但我怎麼知道他有沒有加料 ? 10/18 19:19
PTTHappy : 否有意願戰時被編組去做參四後勤的事 但紅媒恰偷換 10/18 19:19
litidi: 有人被洋鬼子包養過嗎 10/18 19:19
PTTHappy : 概念 造謠說教育部要讓學生去做"後勤"(參四)的工作! 10/18 19:20
whitertiger : 光他的簽名檔我就看到兩個有跟原本意思有落差的 10/18 19:21
whitertiger : 10/18 19:21
whitertiger : c.憲兵:211衛哨均站兩歇六 10/18 19:21
whitertiger : 10/18 19:21
Merzario: 到底要多有錢才會想包養 10/18 19:21
whitertiger : 我查新聞是看到這個 10/18 19:21
whitertiger : 10/18 19:21
whitertiger : 總統府憲兵站二歇六? 憲指部道歉:確實存在站二歇 10/18 19:21
whitertiger : 二 10/18 19:21
PTTHappy : 版上出處還在 各位去看#1d3GZhRb 紅媒刻意寫"後勤" 10/18 19:22
Muzaffer: 包養SD = aSugarDating 10/18 19:22
take3024 : 討論到變成陰謀論齁 10/18 19:22
whitertiger : 真的爛當然要罵,但如果是這人講的,我大概還會另外 10/18 19:23
whitertiger : 去找新聞看 10/18 19:23
rommel1 : 總動員下很難不上戰場 10/18 19:24
whitertiger : 槍決老百姓是白色恐怖時期的事了 10/18 19:24
MIJice: 閨蜜上包養網還推薦我... 10/18 19:24
PTTHappy : 以上我已經完整分析紅媒那則報導內容的關鍵了--至於 10/18 19:25
PTTHappy : 紅媒那則報導算不算假新聞 大家依照我分析的角度 自 10/18 19:25
PTTHappy : 己用腦筋想個幾秒 應該就有答案 10/18 19:26
rommel1 : 政府就不坦誠阿,繞來繞去的,偷跑不知道是有意還 10/18 19:32
rommel1 : 是無意的? 10/18 19:32
SpyTime: 包養? 10/18 19:32
jobli : 原來有人看不懂簽名檔 10/18 19:39
jobli : 講半天,15上戰場你接受嗎? 10/18 19:39
rommel1 : 接受阿,戰時那個政府不這麼做 10/18 19:46
jobli : 烏克蘭都沒動到15 10/18 19:50
jobli : 我問w哥 10/18 19:50
Toth: 台全最的包養SD上線啦! 10/18 19:50
jobli : happy哥還來啊 10/18 19:50
whitertiger : 不接受,不過世界上很多國家做過15以上上戰場,非洲 10/18 19:52
whitertiger : 國家幹過,共產黨和國民黨、日本以前也幹過,蘇聯也 10/18 19:52
whitertiger : 幹過,歐美在二戰也出現過未成年謊報年齡去參戰的, 10/18 19:52
whitertiger : 大規模總動員下政府有可能這麼做,因為共匪跟台灣的 10/18 19:52
Asterix: 現在包養網都這麼直接嗎 10/18 19:52
whitertiger : 量級差太多了,但是不是戰鬥任務不知道,按照人道來 10/18 19:52
whitertiger : 講是不會叫15以上的出戰鬥任務 10/18 19:52
whitertiger : 我看得懂簽名檔啊 10/18 19:52
whitertiger : 只是你的簽名檔內容曲解原意或少了幾個字 10/18 19:53
whitertiger : 總不能國家說是18歲就是18歲吧 10/18 19:56
AdamShi: 歐美包養真的很平常嗎? 10/18 19:56
jobli : 真的笑死,你先把這一串兩篇文看清楚吧,教育部要動 10/18 19:58
jobli : 員沒有問題,但是不給吃不給住,什麼規劃都沒有,只吹 10/18 19:58
jobli : 噓造冊全民國防,還在很多國家找15歲真的是很傻眼, 10/18 19:58
jobli : 現在是已經為了護航什麼話都能講就對了,臺灣的符合 10/18 19:58
jobli : 的後備軍人超過百萬,第1次加上戰耗動員也才不過用 10/18 19:58
lezabo: 男友上包養網 該放生嗎 10/18 19:58
jobli : 三十幾萬,其他人不能用嗎,有需要用到國家未來的主 10/18 19:58
jobli : 人公嗎? 10/18 19:58
kkkiii98 : 總統的兒女先上戰場再叫百姓的兒女吧 可悲 10/18 19:59
jobli : 你,把教育部的計畫看清楚,沒有任何規劃只找人去動 10/18 20:00
jobli : 員,你還要挺那,你要這樣子挺我們其實沒什麼好討論 10/18 20:00
silberger: 是這個包養平台 10/18 20:00
jobli : 的,按這樣子講反正政府就是對的,不管他做什麼不需 10/18 20:00
jobli : 要思考後果,就是挺那你這種人生活應該蠻幸福的 10/18 20:00
rommel1 : 年輕人體能好放著不用嗎? 10/18 20:04
whitertiger : 這是分類計畫,哪會講執行的細節規則規劃 10/18 20:05
ncnuboy : 那不是都只是各校承辦人交作業而已嗎? 10/18 20:05
xayile: 交男友跟包養有什麼差別 10/18 20:05
whitertiger : 我也沒說要15以上出戰鬥任務上戰場,這你說的別說我 10/18 20:06
whitertiger : 說的 10/18 20:06
jobli : 上面有各校的,還是到校都不用細部 10/18 20:08
jobli : 那當我放屁好了 10/18 20:08
whitertiger : 別的國家幹過也不代表我們台灣要跟著做,只是我看這 10/18 20:09
cazo: 包養網到底在紅什麼? 10/18 20:09
whitertiger : 是為最差最糟糕的情況做準備,不然你想投降 ? 投降 10/18 20:09
whitertiger : 死更慘 10/18 20:09
OldYellowDog: 惟有勤於督促 政府與國軍才會進步 感謝原PO追蹤~ 10/18 20:10
whitertiger : 我想不到類似的形容詞,也許是類似末日計畫之類的東 10/18 20:11
whitertiger : 西 10/18 20:11
izilo: 有人被包養 10/18 20:11
whitertiger : 以前也有啥政府有18套劇本方案之類的東西 10/18 20:12
rommel1 : 會牽扯到一個議題 台灣要抵抗到什麼程度 10/18 20:14
whitertiger : 所有的方案計畫,不一定在戰時一定會用到,但要不要 10/18 20:14
whitertiger : 有這個分類計畫,這是可以討論的 10/18 20:14
rommel1 : 被罵的很慘的終戰指導議題 10/18 20:15
SEDAP: 求包養...管飽就好XD 10/18 20:15
jobli : 末日計畫都出來了,我真的不知道該怎麼跟你溝通,是 10/18 20:16
jobli : 不是要像上面陸軍軍圖那篇一樣,講一大堆臺灣有這個 10/18 20:16
jobli : 圖紙,有那個圖紙,有這個技術,有那個技術,但是陸軍 10/18 20:16
jobli : 參謀長直接在立法院院告訴你陸軍就是還沒研發出來, 10/18 20:16
jobli : 根本沒有那種東西 10/18 20:16
TUZom: 阿姨!我不想努力了(求包養) 10/18 20:16
whitertiger : 所以我說想不到類似的形容詞,要說備用方案也行 10/18 20:17
jobli : 這就是一個學校勤務計畫,根本就沒規劃,還是你覺得 10/18 20:17
jobli : 有做,但是藏在保險庫裡面,等到最後關頭才拿出來,從 10/18 20:17
jobli : 來沒有演練過東西,拿出來之後臺灣就瞬間得救了 10/18 20:17
Interpoint : 直接給公務員跟附屬機構,不就完成計劃了 10/18 20:18
Jiulon: 有沒有富二代要包養 10/18 20:18
jobli : 主計畫,正常的計畫什麼都沒規劃,然後你在那邊想備 10/18 20:18
jobli : 用方案,你不覺得你自己都說服了不了你自己嗎?沒有 10/18 20:18
jobli : 必要挺成這樣吧? 10/18 20:18
take3024 : 沒規劃的沒細則還能護航,我也佩服 10/18 20:18
whitertiger : 我沒有護航吧,哪一句是說我護航教育部 ? 10/18 20:20
laetuon: 身邊有朋友被包養 10/18 20:20
jobli : 主計畫跟下級學校的實施計畫都貼了,你還要硬挺,我 10/18 20:21
jobli : 真的覺得政府宣傳弄的真好,什麼都不用做,有人都會 10/18 20:21
jobli : 覺得他做很多了 10/18 20:21
jobli : 末日計畫,真的樸茨 10/18 20:21
OldYellowDog: 15以下的兒少還是有戰略價值的 可以開EVA 10/18 20:22
slot365: 亞洲最大包養平台上線了 10/18 20:22
whitertiger : 一下說主計畫,正常的計畫什麼都沒規劃,現在說主計 10/18 20:23
whitertiger : 畫跟下級學校的實施計畫都貼了,你要不要看你在說啥 10/18 20:23
whitertiger : 要來抬槓可以,只是要酸就算了 10/18 20:24
whitertiger : 還是來看HOLOLIVE比跟你聊天實在 10/18 20:26
abinssigh : 維護社會良好秩序-->果然是教育部才寫得出來的辦法 10/18 20:55
colortea: 包養SD = SugarDaddy? 10/18 20:55
jobli : 計畫貼了,裡面沒有規劃 10/18 20:56
jobli : 代表你根本沒看文只想吵 10/18 20:56
ja23072008 : 動員計畫該不會是各學校教官自己寫各自學校的版本吧 10/18 20:58
ja23072008 : XD 10/18 20:58
ja23072008 : 屏科大管到15歲以下動員這點就很莫名其妙。 10/18 20:59
glenber: 這個包養網正妹好多 是真的嗎 10/18 20:59
ja23072008 : 提醒一下,教育部及轄下各學校動員計畫亂寫亂搞,造 10/18 21:03
ja23072008 : 成眾多模糊矛盾問題。跟主計畫要求動員15歲以下是 10/18 21:03
ja23072008 : 兩回事。 10/18 21:03
ja23072008 : 因為一邊寫“高級中等以上學校”,一邊寫到15歲以下 10/18 21:09
ja23072008 : 本身就是矛盾的情況。 10/18 21:09
Kimbel: 真的有這麼多人在找包養 10/18 21:09
henry455235 : 學生=政府特工 情報搜集GG 10/18 21:25
jobli : 基本都是複製上級的 10/18 21:27
Raptorjet : 計畫亂寫叫有計畫 10/18 21:46
ashrum : 兩蔣時期的制度吧 10/18 22:09
ja23072008 : 你肯定沒有去查詢對照教育部的主計畫。 10/18 22:24
tale1890: 有人可以分析一下包養平台的差異嗎 10/18 22:24
ja23072008 : https://i.imgur.com/aEqhRop.jpeg 10/18 22:24
ja23072008 : https://i.imgur.com/mQvGT1l.jpeg 10/18 22:24
ja23072008 : https://i.imgur.com/h0lChvM.jpeg 10/18 22:24
ja23072008 : https://i.imgur.com/Uk7RCOX.jpeg 10/18 22:24
ja23072008 : https://i.imgur.com/X9MoaMZ.jpeg 10/18 22:24
waterway: 那個包養網人最多XD 10/18 22:24
ja23072008 : https://i.imgur.com/xckeMnO.jpeg 10/18 22:24
ja23072008 : 名冊範例身份證字號和出生年月日是照抄沿用。但動 10/18 22:28
ja23072008 : 員15歲以下年齡條件這點,教育部主計畫沒看到。 10/18 22:28
ja23072008 : 如同先前所說,看到高級中等學校以上,又看到動員15 10/18 22:28
ja23072008 : 歲以下。有點常識跟敏感度的人,多少該意識到其中 10/18 22:28
mark1888: 我妹上包養網被我發現= = 10/18 22:28
ja23072008 : 矛盾的問題。 10/18 22:28
jobli : 矛盾不矛盾?我貼的有憑有據,我要考慮矛盾嗎? 10/18 22:36
ja23072008 : 那就是你連資料本身矛盾都無法察覺辨別的問題了。 10/18 22:48
ja23072008 : 不是‘’有出處‘’就代表內容一定正確。見獵心喜 10/18 22:50
ja23072008 : 導致翻車的情況,還是該注意一下。 10/18 22:50
Quaranta: 隔壁桌的人竟然在討論包養... 10/18 22:50
taxuan : Jo大真的是在諄諄教誨 10/18 22:54
semind : 先受訓,透過受訓讓他們具備Situation awareness 10/18 22:56
semind : 接著不用動員,他們就會行動了。 10/18 22:56
semind : 上對下的動員,是中俄管理系統,本版不是一直很被 10/18 22:56
semind : 詬病蘇聯式軍隊管理。那幹嘛還繼續用這種上對下的 10/18 22:56
schlemm: 樓上是不是被包養 10/18 22:56
semind : 形式。先讓每個個體具備Situation awareness,然後 10/18 22:56
semind : 才有基礎採用自主性高的小組模式,去對緊急危難狀 10/18 22:56
semind : 況做反應。 10/18 22:57
semind : Situation awareness可以說是加強對環境的反應與自 10/18 23:02
semind : 我防衛訓練。既然是保護自己的能力,家長跟學生反 10/18 23:02
Wirol: 樓下被包養 10/18 23:02
semind : 彈也不會那麼大。完整的訓練,會讓他們很快就會意 10/18 23:02
semind : 識到,保護自己最好的方法,就是保護自己的團隊, 10/18 23:02
semind : 那麼自我動員的動力就油然而生。 10/18 23:02
semind : 而有技巧保護自己,自然就會有技巧保護隊友與家人 10/18 23:04
semind : 每個隊友與家人都被保護了,國家就被保護了 10/18 23:04
marecht: 現包養都上檯面了嗎 10/18 23:04
semind : 一開始就舉大旗說愛台護國,太高空遙遠, 10/18 23:04
semind : 學生感受不到 10/18 23:04
bike3905 : 延長一年也是最沒用的做法阿,以為這些炮灰有什麼 10/19 00:47
bike3905 : 戰力嗎? 10/19 00:47
a5065605 : 連體育課都要被借去上課,你要說服家長讓小孩去受訓 10/19 01:20
riokio: 在包養網遇到朋友= = 10/19 01:20
a5065605 : ,尤其高中要拼大學的,我看是很拼啦 10/19 01:20
ryutw : 也沒那麼複雜,哪天有人大刀闊斧想要改革制度,比 10/19 09:27
ryutw : 方從行政院層級新設辦公室,或是從體制外改變,例 10/19 09:27
ryutw : 如黑熊那樣,他就會拿出一樣的資料但是變成什麼都 10/19 09:27
ryutw : 有規劃可執行了 10/19 09:27
wiimas: 問卦:有包養SD的卦嗎 10/19 09:27
tin123210 : 我國動員體系師承大日本帝國,學徒出陣很正常 10/19 12:55
evilcherry : 又是回去同一個問題,都說無償無差別1-2年訓練+未結 10/19 13:55
evilcherry : 訓練嚴禁出國就好 10/19 13:55