借題想問一下。 前幾個月剛從亞太NP到台星用多少算多少0月租方案 依照合約要到明年七月約才會到期 現在被併到台哥大以後,可以提前換成台哥大這個0月租的約嗎? 畢竟這個方案應該是不會開放到明年七月那麼久....能換想趕快換 大家都說只能往上換,不能往下換,像這種平換的,有人有試過嗎? 雖然說感覺可能性很小...... ※ 引述《empireearth (......)》之銘言: : ※ 引述《a1854 (朋友的朋友)》之銘言: : : 之前一直是用中華電信 : : 但本身目前沒有任何國內門號 : : 最近想要養一個國內號碼想辦此方案 : : 網路申請每次填完資料要選擇付款方式時 : : 一直出現畫面說專案內容需專人說明 : : 叫我到直營門市洽詢 : : 直營門市跟電話客服一直鬼打牆 : : 現在還是搞不清楚為什麼不能申請 : : 想請教一下有沒有朋友遇到一樣的問題 : : 或者有任何建議 謝謝 : : ----- : : Sent from JPTT on my Google Pixel 7. : 想問一下 : 舊的合約將於明年1月到期 : 想用這個方案續約的時候 : 卻變成以下情形 : https://imgur.com/a/3WXYnYw : 有人有同樣狀況嗎 -- -- ※ 發信站: 批踢踢實業坊(web-ptt.tw), 來自: 58.114.66.88 (臺灣) ※ 文章網址: https://web-ptt.tw/MobileComm/M.1702131271.A.9E7
luis1056379 : 你原本的違約金付完就能轉了吧 12/09 22:17
luis1056379 : 另外我覺得他會至少開一段時間 這方案割的很好所以 12/09 22:18
luis1056379 : 沒有打到別的方案的問題XD 12/09 22:18
jasonbass : 有特殊需求嗎 不然養門號不用換吧 12/09 22:28
ocean0817 : 台星用多少付多少不是終生約嗎,為什麼要換啊? 12/09 22:31
Toth: 閨蜜上包養網還推薦我... 12/09 22:31
bodyflux : 台哥大這0月租就是台星最後一次的用多少付多少方案 12/09 22:32
bodyflux : 我記得語音費用都一樣。不用特別轉吧? 12/09 22:32
pda2001 : 台哥網路費率香啊 30元/Gb 用4Gb 99元勝台星50元/G 12/09 22:34
pda2001 : b 用2Gb99元 我上個月才換台星0剛試續約台哥0不行 12/09 22:34
pda2001 : https://tinyurl.com/yuef5vju 自個點"續約 "輸入 12/09 22:36
Asterix: 包養? 12/09 22:36
pda2001 : 門號 證號就知了 12/09 22:36
pda2001 : 看到有人講要約滿才能 我還有近一年月 就請台星0約 12/09 22:40
pda2001 : 滿版友 試試能否續約吧 12/09 22:40
pda2001 : 一年月→一年約 12/09 22:42
fr951 : 這個每次問客服一年後還有沒有0元答案都不一樣 12/09 22:49
AdamShi: 台全最的包養SD上線啦! 12/09 22:49
fr951 : 有其他終身約的別跟他賭阿 12/09 22:50
pda2001 : 說實在 如果11月初知道台哥會端出此案 不會趕末班 12/09 22:52
pda2001 : 車到台星0反正走一步算一步 我認為台哥0月租應該會 12/09 22:52
pda2001 : 持續的 再綁約亦無妨 12/09 22:52
f396761440 : 台星以前的方案也有底下小字 12/09 22:58
lezabo: 現在包養網都這麼直接嗎 12/09 22:58
f396761440 : 寫的方案截止日等時間過它又會延展 12/09 22:58
f396761440 : 該方案到新期限就看你敢不敢賭 12/09 22:58
f396761440 : 就跟喊了很多年的結束營業 12/09 22:59
f396761440 : 跳樓大拍賣一樣意思 12/09 22:59
pda2001 : 台星沒看過印象 亞太網路門市倒是有 像12M吃到飽 8 12/09 23:06
silberger: 歐美包養真的很平常嗎? 12/09 23:06
pda2001 : 8元這案 2020年推出時 從疫情加零→618→雙11到近 12/09 23:06
pda2001 : 年底 不時推此活動方案近一年 12/09 23:06
CCRun : 公平會要求台哥大要開放一年啊 12/09 23:09
jasonbass : 有啦 u60跟自由配都一直延 除了11月被提早結束 12/09 23:10
jasonbass : O60 12/09 23:10
xayile: 男友上包養網 該放生嗎 12/09 23:10
pda2001 : 原來如此 之前沒注意到 12/09 23:14
alishanfaie : 是說 我剛剛申辦台哥99,他的免綁約條文是不是刪掉 12/09 23:44
alishanfaie : 了 12/09 23:44
bbbb25487 : 樓上 好像拿掉了 記得看看契約內容... 12/10 00:11
pda2001 : 去看首篇原PO有推文截圖 應該沒變 免綁約條文 在申 12/10 00:30
cazo: 是這個包養平台 12/10 00:30
pda2001 : 辦後詳細合約也有分享 12/10 00:30
yurian : 不一樣吧 台星不是據說沒有vowifi? 12/10 01:01
pda2001 : https://tinyurl.com/4zks7bfj 台星要等整併才有 12/10 01:03
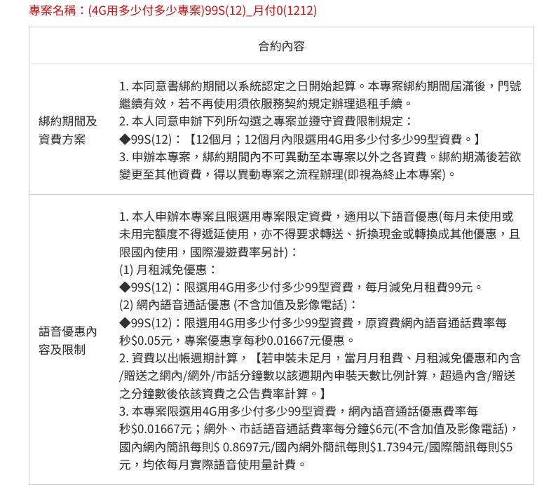
aalittle : https://i.imgur.com/LWBrab7.jpg 12/10 01:18
luis1056379 : https://i.imgur.com/QAsMEAB.jpg 12/10 01:47
izilo: 交男友跟包養有什麼差別 12/10 01:47
luis1056379 : 很意義不明的改掉24個月限用那條跟免綁約 但感覺也 12/10 01:47
luis1056379 : 沒特別提優惠期限 個人給過 反正我有紙本的XD 12/10 01:47
luis1056379 : 上網那邊也沒刪乾淨啊XD 打了個(1)沒2 12/10 01:50
popopal : 有被改掉嗎XD? 12/10 02:08
skywalker655: 台哥訊號真的爛 12/10 06:46
SEDAP: 包養網到底在紅什麼? 12/10 06:46
starcow : 好險,我的紙本合約是舊的,有免綁約優惠 12/10 06:57
dosiris : 台哥的零月租應該不是終身 別換 12/10 07:14
starcow : https://i.imgur.com/PjZh4jl.png 12/10 07:17
HuaLan : 不確定台哥是不是終身的應該還是先不要換吧 12/10 08:46
HuaLan : 會用0月租通常是養門號,主要不會用這門號上網 12/10 08:47
TUZom: 有人被包養 12/10 08:47
HuaLan : 就算網路費率香個一點點,合約洗掉就不能回頭 12/10 08:47
luis1056379 : 個人認為傾向一樣終生 因為她也沒提到合約期間內月 12/10 09:19
luis1056379 : 租減免這件事 12/10 09:19
pda2001 : 現在台哥0月租 不只養門號(機會不通話上網) 低網路 12/10 10:01
pda2001 : 需求也很划算 4Gb99元 生活圈有wifi用很適合 12/10 10:01
Jiulon: 求包養...管飽就好XD 12/10 10:01
pda2001 : 機會→幾乎 12/10 10:01