

推 jokerming847: 罰太多了吧 欺負客運公司嗎 10/17 23:55
推 fspmlp : 補助免費公車的經費都進誰的口袋了 10/18 00:21
噓 apple6 : 選舉到了,中央國營出手要搞臭藍營縣市,這招真厲 10/18 00:22
→ apple6 : 害... 10/18 00:22
推 apple6 : 員工批評:官股擺爛! 10/18 00:28
→ apple6 : 母公司中央官股擺爛抽銀根→四方子公司不發司機員 10/18 00:28
→ apple6 : 工薪水→司機罷工→市民沒車搭→市民罵市長 10/18 00:28
→ apple6 : ↑↑↑完美出手,幾乎不留痕跡 10/18 00:28
噓 suughine : 共三小 業者經營也能扯選舉? 10/18 00:29
推 aa429 : 厲害了我的黨 10/18 00:29
噓 apple6 : 員工是最知道內情的,員工都出面說是「官股擺爛」 10/18 00:31
→ apple6 : 了,這可想而知,員工不說一般人還不知道 10/18 00:31
噓 apple6 : 第一時間回覆就都貼新聞給大家看了,新聞寫唐榮是 10/18 01:05
→ apple6 : 四方客運母公司,你眼睛不會看? 10/18 01:05
推 fspmlp : 人家發布重訊你有眼睛不會看?你自己搞不清楚唐榮 10/18 01:09
→ fspmlp : 是哪一個,嗆三小朋友 10/18 01:09
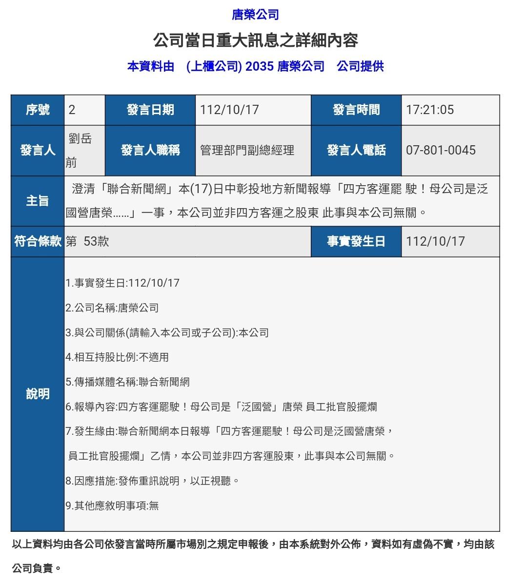
推 lianpig5566 : 母公司是唐榮車輛,跟2035沒關係吧? 10/18 01:15
噓 apple6 : 公司網頁明明就是交叉持股的母公司,這叫做沒關係 10/18 01:21
→ apple6 : ,果然重訊馬上很會切割 10/18 01:21
→ apple6 : 這說沒有政治,果然是綠色三小朋友才會信 10/18 01:21
推 poi96300 : 唐榮車輛跟2035也不能說完全沒關係 10/18 01:27
→ poi96300 : 唐榮車輛是2035子公司 四方是唐榮車輛子公司 10/18 01:28
→ poi96300 : 要說有關係也沒錯 要說沒關係好像也不能說錯 10/18 01:29
推 jokerming847: 好 前面圓環左轉再左轉然後再左轉就到圓環左轉的地 10/18 01:30
→ jokerming847: 方了 10/18 01:30
→ coolan : 影射的殺傷力最大 懂的都懂 10/18 01:44
→ kinfc2001 : 所以是爺爺跟孫子的那種關係嗎? 10/18 01:59
推 lianpig5566 : 不過我從唐榮鋼鐵財報查不到有唐榮車輛這間子公司 10/18 02:01
推 lianpig5566 : 經濟部也說唐榮車輛是民營公司啊 10/18 02:07
→ lianpig5566 : apple6 請問網頁哪裡寫是交叉持股子公司??? 10/18 02:08
→ cccmn : 不玩的最大 10/18 02:57
推 aeug2005 : 唐榮就只想賣拼裝電動公車,目的達到管子公司生死 10/18 03:28
推 bbsterence : 6都過多久了,現在不是都買15嗎? 難怪資訊有誤~~ 10/18 07:37
→ whiteheart : 盧粉整日造謠,明明就是地方政府問題還敢帶風向啊 10/18 07:50
推 poi96300 : 是說兩間分家也20年了 現在關係跟陌生人差不多了 10/18 07:53
噓 wei7799 : 中央啊哪次不是中央 10/18 08:26
推 fspmlp : 唐榮鋼鐵有持股的是台灣車輛,也不是四方母公司, 10/18 09:11
→ fspmlp : 四方母公司叫唐榮車輛,是前員工借用招牌集資創立 10/18 09:11
→ fspmlp : ,apple6你要不要先搞清楚啊,還是去看一下眼科? 10/18 09:11
噓 apple6 : 經濟部擁有四方客運11%股權,中央經濟部完全不演了 10/18 09:40
→ apple6 : ,直接官股擺爛放任四方客運違反勞基法拖欠司機薪 10/18 09:40
→ apple6 : 資,證實我之前推論的中央官股擺爛抽銀根→四方公 10/18 09:40
→ apple6 : 司不發司機員工薪水→司機罷工→市民沒車搭→市民 10/18 09:40
→ apple6 : 罵市長 10/18 09:40
噓 apple6 : 報導直接說經濟部擁有四方客運11%股份,難怪只敢叫 10/18 09:46
→ apple6 : 唐榮澄清,原來是經濟部自己官股的公司公然違法積 10/18 09:46
→ apple6 : 欠司機工資,我猜推文的綠色狗三小朋友眼睛又要瞎 10/18 09:46
→ apple6 : 了,又要裝看不到了 10/18 09:46
→ apple6 : 上面有些眼科狗,眼睛應該也瞎了,看不到我這些推 10/18 09:49
→ apple6 : 文了 10/18 09:49
→ bbsterence : 又罵狗,又說人瞎,唉~沒版主都可以隨便罵~~~ 10/18 09:52
推 apple6 : 綠狗說不出道理反駁經濟部官股公司違法積欠工資, 10/18 09:55
→ apple6 : 只能戰態度了 10/18 09:55
推 apple6 : 不然,先前綠色腦盲直接狗嗆沒在客氣的 10/18 09:57
推 bbsterence : 藍營的態度都被秀爛了,你是不是故意秀下限反串XDD 10/18 09:57
推 apple6 : 對啦,經濟部官股公司違法積欠薪資,裝瞎看不到 10/18 09:59
→ apple6 : 民眾態度就高道德標準,綠盲真會說話真有道德 10/18 09:59
→ fspmlp : b大,我看對於某a不用要求太多,他水準就那樣 10/18 10:02
推 fspmlp : 稍微有腦袋查一下都知道,就你還在那汪汪叫 10/18 10:08
→ fspmlp : 唐榮鋼鐵股東 10/18 10:08
推 apple6 : 果然被我猜到 10/18 10:08
→ apple6 : 經濟部官股公司違法積欠薪資,綠盲繼續裝瞎看不到 10/18 10:08
→ apple6 : ,不敢回應 10/18 10:08
→ apple6 : 綠盲繼續戰民眾道德標準,綠盲真會說話真有道德 10/18 10:08
推 NaHCO3ha : 裝睡的叫不行 10/18 10:09
→ NaHCO3ha : 一直貼市府的新聞稿有意義嗎,人家經濟部都澄清了 10/18 10:10
推 fspmlp : 跟某a真是難以溝通,我放棄你請繼續表演XDDDD 10/18 10:10
推 apple6 : 難怪經濟部只敢叫唐榮切割,因為經濟部官股持有四 10/18 10:12
→ apple6 : 方客運11%股權,上面那些沒人敢回應經濟部官股公司 10/18 10:12
→ apple6 : 違法積欠司機薪資,只敢說唐榮沒股權 10/18 10:12
推 fspmlp : 經濟部擁有唐榮鋼鐵11%股份不等於有四方11%好嗎, 10/18 10:12
→ fspmlp : 唐榮鋼鐵又不是唐榮車輛,到底哪裡有事XDD 10/18 10:12
→ lianpig5566 : 誤植喔 10/18 10:13
推 apple6 : 有人又眼睛瞎了,新聞寫得很清楚現在是經濟部擁有 10/18 10:15
→ apple6 : 四方公司11%官股,經濟部沒有反駁 10/18 10:15
→ apple6 : 如果經濟部認為今日新聞亂寫,經濟部也沒澄清也沒 10/18 10:16
→ apple6 : 反駁 10/18 10:16
→ lianpig5566 : 裝睡的人叫不醒 10/18 10:20
推 apple6 : 經濟部只說沒有唐榮車輛股權,從來沒反駁「經濟部 10/18 10:22
→ apple6 : 持有四方公司11%股權」 10/18 10:22
推 apple6 : 對於「經濟部擁有四方客運11%股權」不敢談,因為官 10/18 10:26
→ apple6 : 股四方客運公然違法積欠工資,經濟部只敢繼續鬼打 10/18 10:26
→ apple6 : 牆說沒有唐榮車輛股權 10/18 10:26
推 stoneofsea : 選舉到了,反正都是中央的鍋 10/18 11:05
→ wei7799 : 在台中執政好簡單,甚麼問題都是中央就好 10/18 11:47
推 whiteheart : 哇靠,原來市府的失敗公車政策也要中央承擔 10/18 12:25
推 letitbee : 賴神跟違建也沒關係啊== 10/18 14:00
推 apple6 : 中央經濟部官股四方客運公然違法積欠薪資不敢罵, 10/18 18:50
→ apple6 : 上面那幾個綠腦思維果然是被民進黨餵狗食的夠死忠 10/18 18:50
→ laechan : 沒板主就開始胡亂開罵了,重罰四萬笑鼠 10/18 19:10