市政府終於要對大林路這邊大片停車場收費了 https://i.imgur.com/mwmvtdC.jpg
https://i.imgur.com/EgxZPi5.jpg
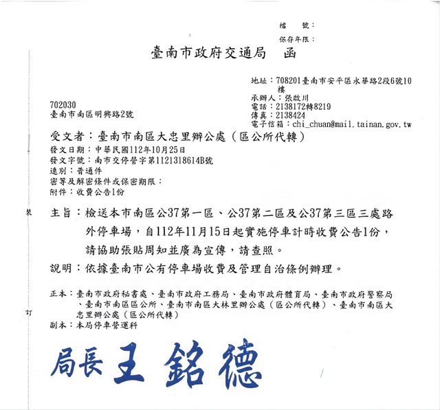
詳細的停車申辦資訊要洽南門路中山國中對面的停車管理處 原先這邊其實10格大概就能遇到一格被被報廢車佔據,或是用摩托車、三角錐方式佔成私人 車位,終於改成收費制,可喜可賀,希望可以順利減少這種狀況 https://i.imgur.com/crgLxsE.jpg
---- Sent from BePTT -- ※ 發信站: 批踢踢實業坊(web-ptt.tw), 來自: 111.254.167.186 (臺灣) ※ 文章網址: https://web-ptt.tw/Tainan/M.1698841747.A.7A1
wih1007: 台灣人是個很神奇的民族,免費停車場附近的住家家裡都沒 11/01 20:34
wih1007: 停車位,只要一開始收費大家家裡就有車位了 11/01 20:35
wih1007: 反過來的例子也有,只要出現一個免費停車場,大家家裡都 11/01 20:39
wih1007: 沒地方停車了;台灣最需要學日本的就是車庫法 11/01 20:40
zardle: 我先: 政府搶錢 11/01 20:44
sowrey: 問卦:有包養SD的卦嗎 11/01 20:44
XBUCKXMR: 市區停車場早該收費了 11/01 21:06
lovecard: 終於,當盤子很久了 11/01 21:07
zoids0308: 對面那片空地能順便處理嗎 一堆貨車 遊覽車停... 11/01 21:07
ckgodboy: 沒水準的人太多 11/01 21:19
baychi999: 使用者付費很好阿 不然都被當私人的 11/01 21:59
cw758: 隔壁桌好像是包養SD在見面XD 11/01 21:59
hancash: 德政啊!早就該全面收費了 11/01 22:39
fullallday: 自從市區智慧停車格開始後,停車位好找許多,人性真 11/01 23:30
fullallday: 難看。 11/01 23:30
guld: 永康納骨塔那邊以前也是停一堆車 要收費後這些車全消失了 11/02 08:56