就我約略查到的資訊來看: 中華奧會官網上放的杭州亞運競賽技術手冊-籃球中,競賽報名章未提到最終12人名單由 18人培訓球員中遞補。https://i.imgur.com/tm5Oznd.jpg
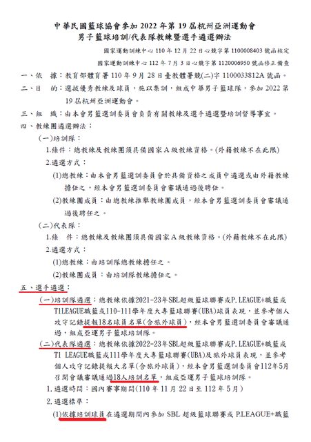
來源:https://www.tpenoc.net/game/19th-asian-games-hangzhou-2022/ 賽會公告 而國內的「中華民國籃球協會參加2022年第19屆杭州亞洲運動會男子籃球培訓/代表隊教 練暨選手遴選辦法」有相關文字: https://i.imgur.com/vJ1cOvz.jpg
https://i.imgur.com/oDA7Q1W.jpg
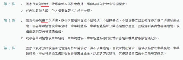
來源:https://www.nstc.org.tw/Uploads/Common/202307061108174653155.pdf 個人推測是總教練說不能補當初18人名單以外的人的原因。 基於此推測個人以為: 依教育部所訂〈國家代表隊教練與選手選拔培訓及參賽處理辦法〉第2條及第3條規定,亞 洲運動會國家代表隊教練及選手之遴選及培訓單位單項協會。 又依同辦法第4條第1項規定,單項協會應依國際運動賽會競賽規定,訂定教練、選手遴選 制度及培訓計畫後,經單項協會選訓委員會審議通過,再送國訓中心審議通過,最後報教 育部備查。 https://i.imgur.com/ySREmNn.jpg
同辦法第7條第1項接著規定,國家代表隊選手之遴選,應依各單項協會報教育部備查之選 手遴選制度規定,由各單項協會以公開遴選程序產生,並經(或逕由)選訓委員會審議通 過。 第7條第2項還規定,各單項協會應於網站公告選訓委員會審議會議紀錄。 (我們籃協有嗎??我怎麼沒看到??) https://i.imgur.com/hhA8BG2.jpg
新聞報導中亦可看到教育部體育署確實有要求國內各單項協會訂定亞運相關遴選辦法: https://www.cna.com.tw/news/aspt/202302090337.aspx 我瀏覽了其他單項協會的亞運培訓/代表隊教練暨選手遴選辦法,亦有很多協會規定代表 隊名單由培訓隊名單選出,也很少有寫到因應不可抗力的情況,我只有瀏覽到馬術協會關 於遴選代表隊的規定有寫到:「因應亞運延期,考量原參加歐洲選拔賽之馬匹狀況在一年 中仍可能有變數,允許選手更換馬匹。」 https://www.nstc.org.tw/Uploads/Common/202304251040271072456.pdf 但既然這個辦法由協會操刀訂定,應該可以在其中納入自己需要的作法,像是壘球協會的 遴選辦法在選人上有按照位置各別規定提名約略多少的球員供遴選。 https://reurl.cc/E17eXg 未來我們籃協或許可以在相關遴選辦法上區分球員位置,再加上特別條款,在遇有不可抗 力需更換球員,而培訓名單同位置球員已遞補完畢但該位置尚有不足時,容許可以另外於 名單外遴選球員替換,個人以為應該比較貼合這次反應出來的需要。畢竟國家法規〈國家 代表隊教練與選手選拔培訓及參賽處理辦法〉只有規定代表隊教練原則上應自培訓隊教練 中遴選產生,對選手沒有同樣的限制。 https://i.imgur.com/3XiBVm5.jpg
未來相關遴選辦法若調整更有彈性,或許在類似這樣的情況時有比較多的應對方案。 ※ 引述《kenny1300175 (蘇湖)》之銘言: : 原標題: : 亞運男籃》陳盈駿確定離隊 桑總大嘆:我無法補名單外的人 : 19:22 2023/09/08 中時 黃及人 : 隨著體育署8日公布杭州亞運最新選手名單,陳盈駿的名字赫然不在中華男籃名單之中, : 也改列曾文鼎、李啟瑋、吳永盛與盧峻翔等人,控球後衛戰力明顯較為薄弱,中華男籃總 : 教練桑茂森說:「因為我不能補當初18人名單以外的人!」 : 桑茂森表示,由於陳盈駿腳踝開刀恢復情況不好,特別是他回到大陸母隊訓練之後,開刀 : 狀況跟當初預期落差很大,「聽說盈駿的腳踝又腫了,無論如何我還是必須要帶健康的人 : 去杭州,所以最後選擇讓盈駿離隊,改找那4名球員替補。」 : 如此一來,中華男籃在杭州亞運勢必面對跟瓊斯盃同樣情況,就是將把控球位置交給林庭 : 謙,吳永盛擔任替補控衛,控衛戰力明顯下滑,桑茂森無奈表示,「因為我必須要從當初 : 報給國訓中心的18人名單當中選擇,但如今我已沒人可選。」 : 「中華隊還沒集訓之前,這個18人名單當中的人都還很健康,如今有人先後傷退,我也必 : 須體諒,所以只能帶這12人去杭州,」桑茂森說,「其實現在不只控球問題,阿提諾能否 : 出賽也沒得到任何肯定回覆,一切可能到了杭州才可確定。」 : 桑茂森表示,既然確定陳盈駿無法出賽,所以中華隊就趁著這次澳洲移地訓練期間做出修 : 正,「曾文鼎能打讓我們能夠輕鬆一點,因為他可以幫忙解決分球問題,然後戰術也會做 : 出微調,林庭謙繼續扛下一號位,這是我們不得不這樣做的事。」 : 目前桑茂森確定先發陣容當中,林庭謙打一號位,二、三號位分別交給阿巴西與劉錚,「 : 至於四號位空間多一點,因為我可以選擇曾文鼎或李德威,然後就是五號位的阿提諾。」 : https://www.chinatimes.com/realtimenews/20230908004909-260403?chdtv -- ※ 發信站: 批踢踢實業坊(web-ptt.tw), 來自: 111.240.14.22 (臺灣) ※ 文章網址: https://web-ptt.tw/basketballTW/M.1694197384.A.E83
usnavyseal : 推 高調 09/09 02:53
ZIDENS : 越來越看不懂 所以其實這次亞運規定是715前照著你家 09/09 03:09
ZIDENS : 規定報名就可以 但偏偏我們自家規定卡自己人是嗎 09/09 03:09
ZIDENS : 我始終不能理解18人名單為什麼能放兩個歸化 最後為 09/09 03:11
ZIDENS : 什麼歸化又說換就能換 如果是自家限制那就通了 09/09 03:11
grado0802: 身邊有朋友被包養 09/09 03:11
beautydots : 關於最終12人必須從培訓18人中選出,我目前只有在 09/09 03:21
beautydots : 我們自己的遴選辦法有看到相關文字,也希望有人知 09/09 03:21
beautydots : 道詳情可以開示。亞運手冊除了715,還有一條之前有 09/09 03:21
beautydots : 大大提過的賽前會議之前還可變更(但不知道賽前會議 09/09 03:21
beautydots : 是何時)。我是覺得賽會主辦方也沒有需要知道培訓的 09/09 03:21
smilejin: 亞洲最大包養平台上線了 09/09 03:21
beautydots : 人跟比賽的人是否一樣,他們應該只要知道比賽的人 09/09 03:21
beautydots : 就好了。 09/09 03:21
ZIDENS : 好像懂了 應該是跟免役什麼的相關所以才有這個制度 09/09 03:43
ZIDENS : 畢竟籃球的部分從來就不是考慮免役 所以我們忘了 09/09 03:43
ZIDENS : 18人名單如果是主辦方要求的話 那放兩個歸化就是 09/09 03:45
qusekii: 包養SD = SugarDaddy? 09/09 03:45
ZIDENS : 直接在嘲諷主辦方的行為 因為主辦方不確定資格所以 09/09 03:45
ZIDENS : 才要放兩個 只要主辦方確定資格就能只放一個 09/09 03:45
ZIDENS : 所以合理推定這個部分跟主辦方應該是沒關係的 09/09 03:46
Mman : PG不考慮游 嗎 09/09 06:28
linpinchen : 自己規則在砸自己的腳,偉哉啊 09/09 07:47
Y949731: 這個包養網正妹好多 是真的嗎 09/09 07:47
jian03 : 國內的辦法應該有解套的空間吧?類似專簽給教育部 09/09 08:59
jian03 : 長核定...希望記者追體育署釐清 09/09 08:59
jian03 : 不要說什麼都沒問沒試,就自己拿規定卡死自己 09/09 09:02
jian03 : 另外不懂的是?你瓊斯盃還找林秉聖用得很開心,名 09/09 09:09
jian03 : 單內球員卻坐板凳? 09/09 09:09
T730733: 真的有這麼多人在找包養 09/09 09:09
acerttt : 覺得就是為了便宜行事,懶得去找方法解套 09/09 09:24
hsien1997 : 就這漿糊腦袋還指望能生什麼戰術== 09/09 09:28
beautydots : j大我也同問 遴選辦法右上角國訓中心是112/7/3備查 09/09 09:37
beautydots : 的 不知道是不是籃協那陣子才給他 如果那麼晚都還 09/09 09:37
beautydots : 可以改 不能再改一版解套問題嗎 09/09 09:37
FireStation: 有人可以分析一下包養平台的差異嗎 09/09 09:37
evangelew : 對 就是在說現在發生事情了 那如果是基於自己的 09/09 10:03
evangelew : 規則 那能否解套 09/09 10:03
a09898966656: 如果18人名單不是亞運規定是自己國內的規定 那樣真 09/09 10:16
a09898966656: 的瞎到爆 如果是內卡因素那樣真的被罵死剛好 09/09 10:16
lawenwen : 一開始選澎澎、大吉就不知道在想甚麼 09/09 10:43
Thobel: 那個包養網人最多XD 09/09 10:43
YINGBI : 手槍戰術 09/09 11:06
Reciprocity : 防呆機制做好坐滿啊 強制大名單擴到25人(每位置5人) 09/09 13:47
harryguitar : 笑死,一開始就覺得18人是籃協自己規定了 09/09 13:48
harryguitar : 這麼不合理的規定不打破還無奈照走,要是中鋒傷光 09/09 13:49
harryguitar : 光你照樣不能換? 09/09 13:49
Reji: 我妹上包養網被我發現= = 09/09 13:49
ZIDENS : 18人名單應該是跟國家體育競技代表隊服補充兵役辦法 09/09 13:55
ZIDENS : 有關 不過籃球我們要奪金真的是想太多了 09/09 13:55
harryguitar : 籃球奪金怎麼會想太多,東亞運不就拿過 09/09 13:58
tmei01 : 自己要亂選的怪誰 選碰碰這種實力不到位位的來佔缺 09/09 15:05
tmei01 : 最後再說名單被卡 自打嘴巴 09/09 15:05
Hathael: 隔壁桌的人竟然在討論包養... 09/09 15:05
frank901212 : 推 09/09 19:23
lovebuley : 推 09/09 21:18