https://reurl.cc/bWnbmv 除了中油用街口到底能不能combo成3+6以外(有人問客服回答能)
JoshYeh : https://i.imgur.com/2uBIg43.jpeg04/06 22:43
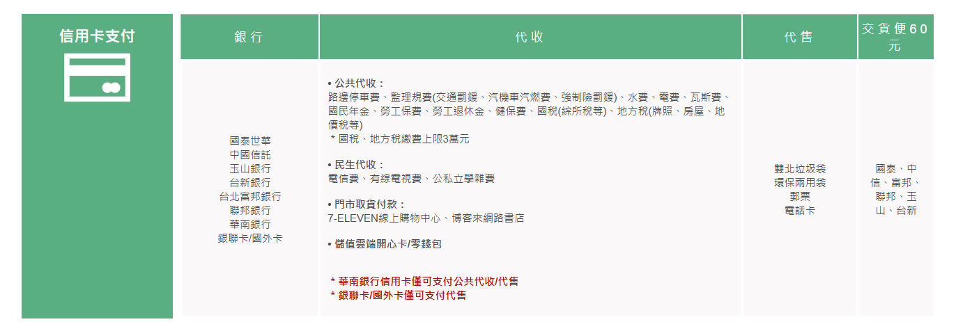
其他的回饋相關事項官網表格說明的很清楚了 https://reurl.cc/bWnbmv 請先看過再發問以免被笑 一堆人都沒看清楚說明 除了新光三越限綁SKM Pay才算以外 其他的加碼通路都不限支付方式!不限支付方式!不限支付方式! 不管你是實體刷卡、輸入卡號跟末三碼等資料、 用AP/GP/SP/台灣行動支付等感應Pay、LINE Pay/街口/悠遊付等掃碼付 只要請款名稱有加碼通路就算! 所以不要再執著台新Pay等單筆上限低的掃碼付 請改用感應Pay或拿出實體卡來讓他久違的發光幾次啊~ 尤其去年原卡回饋早就已經排除超商全聯掃碼付都抓的到繞不過的情況下 就更不用執著在掃碼付上 如果堅持要掃碼付的請先確認好超商可以繳的費用以及可用的繳費方式: https://www.7-11.com.tw/service/monthly.aspx https://www.family.com.tw/Marketing/zh/Convenience/Easycard 然後有寫可以的沒超過上限卻刷不過 請店員尋求老鳥或店長協助 不然就是多跑幾家分店試試 然後有些人懷疑全聯儲值APP到底算不算 全聯現場儲值目前就是只能用現金不能刷信用卡跟儲值卡aka電子票證 (可以的話板上跟那些KOL早就大肆宣傳了) 要刷卡就是只能透過APP線上刷(PXPay或全支付均可) 不要管活動官網黑字寫的排除事項 如果依照全聯邏輯反而白海豚就是搞笑了 而且你看全家跟7-11黑字排除還是有代收 這時候反而不懷疑超商繳稅費? 不過剛剛看已經改了 有標註3/31前不適用 4/1後開放了 然後4/29前如果有在7-11/全家繳的話記得刷/報會員 全家有集章活動 https://i.imgur.com/F4SH11v.png 7-11牌照稅有3元購物金可以拿 https://i.imgur.com/gu4qInR.jpeg 最後當月加碼只要當月底前有領到券就算不限量 領券後到當月底前就可以開刷了 如果多天下來還是無法領就趕快進線客服反應看要怎麼解決 至於回饋時間活動官網都有寫 請先看過後再問吧~ ※ 引述《itsukii (阿樹)》之銘言: : https://reurl.cc/bWnbmv : 月月領券(優惠券不限量),指定通路最高10%!歡慶@GoGo卡生日~ : 第二波4~5月新增「中油直營」,並開放 : 「全聯儲值、兩大超商繳稅費交易(例: 繳牌照稅、水電費等)」適用6%加碼回饋! : 第二波的 中油直營 全聯儲值 繳費稅 上限200點 可刷3333元 : 幾度想要剪 復活又復活的卡 : 昨天3/31下午很好領券 另外補充說明一下 : 回饋是各類分開的 : 全聯+超商合併上限$200 中油$200 網購$500 外送$200 : 超商繳牌照稅想拿回饋 應該是拿著實體卡/AP/GP/SP到便利商店 : 但是刷3333就會到$200的回饋上限 : 手機上用街口.悠遊付點選繳費的方式應該是不符合「兩大超商繳稅費交易」 : -- ※ 發信站: 批踢踢實業坊(web-ptt.tw), 來自: 218.172.31.251 (臺灣) ※ 文章網址: https://web-ptt.tw/creditcard/M.1743602340.A.F65
JoshYeh : https://i.imgur.com/2uBIg43.jpeg04/06 22:43
yuhjia : 昨天開始試,全聯那張就是一直無法領,客服只會說 04/02 22:01
yuhjia : 改天再試,無法提出有效解決辦法。 https://i.img 04/02 22:01
yuhjia : ur.com/XM0ZpE8.jpeg 04/02 22:01
yuhjia : https://i.imgur.com/phJBJ6W.jpeg 04/02 22:01
cw758: 那個包養網人最多XD 04/02 22:01
immence : 綁中油pay的信用卡然後加值中油捷利卡可以嗎? 04/02 22:03
rebel20163 : 我發光的卡已經過期了 04/02 22:10
BabyWolf : 在全家繳也有集章活動 雖然我沒用狗卡也是回報一下 04/02 22:10
immence : 感謝! 04/02 22:12
bailan : 官網網頁那段排除項目不知道是不是抄什麼活動來的 04/02 22:13
ludi: 我妹上包養網被我發現= = 04/02 22:13
bailan : APP領的券那邊看排除就沒有寫排除全聯APP儲值 04/02 22:14
BabyWolf : https://i.imgur.com/F4SH11v.png 04/02 22:20
kkbox0800 : 人家是4月的券..何必糾結3月券裡面注意事項 04/02 22:29
kkbox0800 : 不過還是感謝你熱心解析 04/02 22:29
lucy7331 : 全家沒有支援台灣pay感應吧? 04/02 22:49
peernut: 隔壁桌的人竟然在討論包養... 04/02 22:49
lucy7331 : 全家繳費不適用啊 04/02 22:50
catuncle1 : 為什麼這麼多人都有這麼多小劇場? 04/02 22:56
catuncle1 : 我昨天已經拿去繳電費和瓦斯費了,在小7用AP了 04/02 22:57
catuncle1 : 你管他有沒有用,先繳再說好嗎 04/02 22:57
hototogisu : 目前全聯卡友日活動到4/03,等到4/04看情況再刷卡 04/02 23:01
xikimi: 樓上是不是被包養 04/02 23:01
BabyWolf : 小七全家是沒有支援"台灣pay綁信用卡掃碼" 台灣行動 04/02 23:06
BabyWolf : 支付感應絕對可以 我刷幾十甚至可能上百次了 上面那 04/02 23:07
BabyWolf : 個章就是三月底綁別張卡感應集到的 04/02 23:07
smilekerker : 中油app儲值的文字請問可以提供網址嗎?搜尋不到, 04/02 23:08
smilekerker : 謝謝 04/02 23:08
Avero: 樓下被包養 04/02 23:08
Kazamatsuri : 黑狗卡網頁歡慶生日第二重的連結點進去 04/02 23:13
Kazamatsuri : 就是我引用的文章第一行網址啊~ 04/02 23:14
Kazamatsuri : 原活動網頁就是了 04/02 23:15
smilekerker : 有找到文字了,謝謝提供資訊 04/02 23:15
ktasl : 全聯跟超商綁在一起只有3333 很快就滿了... 04/02 23:33
ejoz: 現包養都上檯面了嗎 04/02 23:33
ktasl : 看是不是直接儲值全聯3333後轉用大衛6% 04/02 23:34
mmeow : 到期換發的卡不會發光了 QQ 04/02 23:43
ysy2003 : 全家可以用全盈pay繳 04/02 23:50
Sheng98 : 同樣到期換發的卡不會發光了, 然後發現 gogo 卡沒 04/02 23:53
Sheng98 : 綁進 GP, 還好 SP 有綁 04/02 23:53
FishRoom: 在包養網遇到朋友= = 04/02 23:53
Sheng98 : 台灣行動支付也有綁, 不過拿去用繳稅應該也不會有 04/02 23:54
Sheng98 : 感應 2% 回饋 04/02 23:54
Kazamatsuri : 其實我也忘了我的MIT會不會發光 畢竟不會拿實體卡出 04/02 23:55
Kazamatsuri : 來刷 XD 04/02 23:55
hototogisu : 看到台新官網優惠網頁有寫 4/4全聯最高17%,如果可以 04/02 23:57
KsiR: 問卦:有包養SD的卦嗎 04/02 23:57
hototogisu : https://i.imgur.com/QF8w2No.jpg 04/02 23:58
cathy621 : 昨天才在全家用台灣pay綁gogo卡"感應"繳費沒問題 04/03 00:12
Sheng98 : ^^^^^^^ 那是台灣行動支付 04/03 00:15
yuta02 : 7-11用AP繳牌照稅賺200點☺ 04/03 00:29
ak2ak : 台灣pay感應2%回饋不含代收或繳納稅款吧 04/03 00:33
peoples: 隔壁桌好像是包養SD在見面XD 04/03 00:33
yi0116 : 全家集章沒了吧 04/03 00:45
Kazamatsuri : 我這邊看到4/29啊~ 04/03 00:49
BabyWolf : 他寫不包含已經好幾年了 04/03 01:19
joy0921 : 偷偷問 家樂福有嗎 04/03 03:17
brianhsu1009: 我昨天繳水電瓦斯,久違的看卡發光了 04/03 03:32
wilmer: aSugarDating = 包養SD? 04/03 03:32
justme0316 : 看到台新新戶可以繳稅1萬回2000點就幫太太辦了GOGO 04/03 04:42
justme0316 : 卡想來繳7120的牌照稅 基於新戶限AP GP SP 街口 台 04/03 04:42
justme0316 : 新Pay、skm pay 而舊戶6%則不限支付方式 所以就打算 04/03 04:42
justme0316 : 綁GP去小7 繳7120再補些其他的到1萬 這樣應該就可以 04/03 04:42
justme0316 : 拿滿新戶2000+領券4月的200 但某KOL就在宣導新戶繳 04/03 04:42
badlip: 未看先猜這包養網 04/03 04:42
justme0316 : 費最好只用台新PAY用其他5種支付怕沒回饋 但單筆上 04/03 04:42
justme0316 : 限只有3000這樣就破壞原本的繳費計劃 但再詳細看了 04/03 04:42
justme0316 : 一下官網說明用GP繳一萬 回饋應該是沒問題的 只不過 04/03 04:42
justme0316 : 知名KOL這樣說難免担心哈哈 04/03 04:42
xu3 : 不限方式 那黑狗綁街口在超商式不是最方便使用, 04/03 10:04
piggyoil: 有人知道包養SD是什麼嗎 04/03 10:04
xu3 : 只需要刷一次條碼 04/03 10:04
Sheng98 : 樓上消費的話是可以, 繳費繳稅就還是要其他方式 04/03 10:09
BabyWolf : 原來有KOL 難怪推文一堆人堅持3000掃不過的台新pay 04/03 10:16
BabyWolf : *超過3000 04/03 10:18
yoyotv : https://i.imgur.com/gu4qInR.jpeg 04/03 10:31
TwixBar: 一定又是這包養網 04/03 10:31
yuhjia : 後來進線請客服手動設定領取優惠券,雖然Richart 04/03 11:08
yuhjia : Life內還是顯示未領取,但應該要相信客服有設定吧 04/03 11:08
yuhjia : XD,目前看起來最好解也是去超商繳賺200 04/03 11:08
iamhsg : 剛去小七要用open錢包綁黑狗繳水費竟失敗@@ 04/03 12:31
oldmaid : https://i.imgur.com/yoO8Dui.jpeg 04/03 13:05
boggicer: 包養平台不意外 04/03 13:05
iamhsg : 感謝樓上,我腿拿摸久啦!QQ 04/03 13:07
Sheng98 : https://i.imgur.com/sdCCbqX.png 04/03 13:08
Sheng98 : 表格 04/03 13:08
iamhsg : 那可以先刷會員折抵op點再直刷黑狗繳費嗎? 04/03 13:08
Sheng98 : https://i.imgur.com/4yQNhnn.png 04/03 13:09
Chiason: 覺得包養網EY嗎 04/03 13:09
iamhsg : 以前op點都在刷open錢包時折抵,不知道能否刷會員告 04/03 13:09
iamhsg : 知店員要折。 04/03 13:09
whisperstar : Open錢包右上會員條碼=》點數折抵,可以先口頭告知 04/03 13:13
whisperstar : 店員要折多少點數,餘額選可以其他支付繳納 04/03 13:13
Sheng98 : https://i.imgur.com/ucNvbeW.jpg 04/03 13:14
Markell: 包養網站葉配啦 04/03 13:14
Sheng98 : 抵功能選項, 路徑同樓上 04/03 13:15
iamhsg : 感謝樓上各位指導:) 04/03 13:21
ivanami : 4/1到期的第四台,在全家拿Go卡直刷方便,懶得綁… 04/03 13:29
Sheng98 : 有些地方的有線電視帳單超商不能信用卡繳 04/03 13:33
Sinchiest : 有兩張Gogo 是不是不能回饋*2 04/03 13:45
fuoya: 記者收了包養網多少啦 04/03 13:45
aiyowaya : 後來到期發的卡應該不會再發光了 04/03 14:36
Sheng98 : 沒寫出來的基本上就不能超商信用卡繳, 除非搬家 04/03 14:55
eyang7878 : 請教一下 若於711繳牌照稅 搭配op點數折抵 這樣ok嗎 04/03 17:23
qaz2334438 : 今天去7-11實體卡刷卡成功 04/03 20:44
Korit : 我黑狗只有虛擬卡,掛gpay可以嗎? 04/03 21:00
Apasiri: 包養真亂 04/03 21:00
Sheng98 : 只要有卡號/效期/安全碼可綁 GP 吧, 主要是後面是否 04/03 21:05
Sheng98 : 能簡訊驗證的問題 04/03 21:05
LoveEunha : 前面說到期換發的卡不會發光,我還以為是已經停發 04/04 01:50
LoveEunha : 會發光的卡,趕緊拿手機NFC測試3月新戶申辦的那張 04/04 01:50
LoveEunha : ,結果會發光XD 04/04 01:50
litidi: 演藝圈一堆包養好嗎 04/04 01:50
elvaismylove: 反正繳費什麼都那這張出來3333上限 04/04 03:21
l2345 : 好奇問一下 超商/全聯跟中油都不限支付方式的話 那 04/04 03:21
l2345 : 我直接用臺灣pay感應支付是不是就都有8%(6+2)回饋? 04/04 03:21
l2345 : 更正一下 我說的是台灣行動支付的感應2%回饋 04/04 03:36
papau : 下個月 不想擠1號10點領券 晚點再領 04/04 07:23
Merzario: 政治圈一堆包養好嗎 04/04 07:23
papau : 中油那張就一直領失敗(雖然這張平常也用不到~) 04/04 07:24
marvelgod : 黑狗用Icash pay和line pay去7-11繳稅失敗 改實體OK 04/04 08:35
gbear : 我有兩張稅單: 04/04 08:35
gbear : 4320用 gogo+ 超商領200 04/04 08:35
gbear : 11230 用 街口聯名領1% 04/04 08:35
Muzaffer: 有錢人一堆包養好嗎 04/04 08:35
gbear : 是不是最佳解了啊? 04/04 08:35
Kazamatsuri : 繳費可用的掃碼付請看本文補充的那兩家超商網址 04/04 11:21
Kazamatsuri : 台灣行動支付感應2%排除自助加油囉~ 04/04 11:21
corlachang : 全聯線上購用全支付付款好像有算到六趴。看信用卡跟 04/04 12:03
corlachang : 到全聯實體店消費一樣科目。 04/04 12:04
MIJice: 學生妹被包養多嗎 04/04 12:04
BabyWolf : 想combo的話要台灣行動支付走人工加油感應2% 無降價 04/04 12:47
Kazamatsuri : 只要請款名稱有加碼通路名就算 04/04 12:54
lemonsamon : 台灣pay感應我自己試在全家蠻容易失敗的,反而711 04/04 13:28
lemonsamon : 都沒失敗過 04/04 13:28
chartie : 全聯有寫排除pxgo小時達,基本上限實體店,不太懂 04/04 14:08
SpyTime: 有錢人為啥都想包養 04/04 14:08
chartie : 為何要用全支付,儲值pxpay再付款肯定有回饋阿 04/04 14:08
corlachang : 全聯線上購搬飲料本想就三趴,只是看APP跟去實體店 04/04 15:31
corlachang : 的消費一樣。小時達那個以前首購折扣買過一次,要 04/04 15:32
corlachang : 加購垃圾袋,這個模式像熊貓外送 04/04 15:33
corlachang : 不過看說明頁全電商排除,而且「精選消費最高3%」 04/04 15:41
Toth: 有錢人為啥都想包養 04/04 15:41
corlachang : 只有台新PAY、街口,網購也只限定條列的,看來好像 04/04 15:42
corlachang : 在全聯線上購買只有一般消費享0.3%。 04/04 15:43
corlachang : 在全聯實體消費是pxpay中的全支付+信用卡,這樣沒有 04/04 15:45
corlachang : 六趴? 04/04 15:45
chartie : 1.如果你說的是台新卡週末滿1300回饋3%,不含線上 04/04 16:23
Asterix: 亞洲最大包養網上線啦 04/04 16:23
chartie : 購只限實體店。 04/04 16:23
chartie : 2.黑狗卡網購精選消費3%不含全電商,全聯實體店就是 04/04 16:24
chartie : 6%(不限支付方式),再者全聯本身不屬一般消費,沒 04/04 16:24
chartie : 有0.3%。 04/04 16:24
chartie : 結論:除了實體有領券6%,線上購要拿6%只能先儲值px 04/04 16:24
AdamShi: 我哥上包養網被我抓包.. 04/04 16:24
chartie : pay後結帳選pxpay儲值金 04/04 16:24
corlachang : 有看到了,全聯線上購結帳第二個是pxpay 04/04 17:49
chartie : 感謝K大說明 04/04 18:37
wagotow : to 92F,台灣pay有排除條款,排除行業代碼為5542、8 04/05 19:30
wagotow : 062、9399之,5542印象中是跟油有關,其他的暫時查 04/05 19:30
lezabo: 有人包養過洋鬼子嗎 04/05 19:30
wagotow : 不到。 04/05 19:30
BabyWolf : 台灣行動支付的5542是自助加油機 之前討論過了唷 04/05 20:36
thehoodguy : 請教中華電信兩大超商用Apple pay繳可行嗎 04/05 22:55
Kazamatsuri : 中華是唯一超商只能現金繳的電信業者 科科 04/05 22:58
thehoodguy : 懂了QQ 04/05 23:06
silberger: 有錢人為啥都想包養 04/05 23:06
jackloutter : 新光 X SKM PAY都要OTP驗證… 04/06 06:52
wjk1113 : 大樓管理費不知便利店能刷嗎? 04/06 10:35
iamhsg : 樓上不孤單,我黑狗綁skmpay付款時也都要輸入otp, 04/06 10:35
iamhsg : 到底是怎樣...... 04/06 10:35
iamhsg : 搞的比直刷還麻煩@@ 04/06 10:36
xayile: 有人被洋鬼子包養過嗎 04/06 10:36
Sheng98 : skmpay 的問題吧, 和綁哪張卡有關嗎? 04/06 10:44
Sheng98 : 大樓管理費超商是否能刷要看超商, 能刷的話再看有 04/06 10:45
Sheng98 : 支援哪幾家銀行, 不然那種很多只能現金 04/06 10:45
Kazamatsuri : 據說百貨Pay前陣子都開始要OTP了 科科 04/06 11:30
blessman520 : 中油pay先用GOGO儲值享6% 再COMBO自助加油享0.8/L? 04/06 14:55
cazo: 到底要多有錢才會想包養 04/06 14:55
Sheng98 : 樓上這方法好像可行 04/06 15:05
Kazamatsuri : 如果用中油Pay儲值金支付有優惠的話當然可以 04/06 15:06
Sheng98 : 不過錢就卡在中油 Pay 了, 就要長期使用了 04/06 15:12
BabyWolf : 這方法應該就是為了長期使用 把限期內用不完的額度 04/06 15:18
BabyWolf : 留在以後沒更好活動時 不然前面有人分享人工通道綁 04/06 15:18
izilo: 包養SD = aSugarDating 04/06 15:18
BabyWolf : 街口更優 如果花得完的話 04/06 15:19
attom : 中油領券後+街口 到底是6%還是9%? 04/06 15:29
Sheng98 : 中油領券寫最高 6%, 如果和網購最高 6% 來看的話 04/06 15:40
Sheng98 : 中油那個應該也是行動支付 3% + 加碼 3% 吧 04/06 15:40
Sheng98 : 但又沒這樣特別寫, 就又可能會解讀成行動支付 3% + 04/06 15:41
SEDAP: 閨蜜上包養網還推薦我... 04/06 15:41
Sheng98 : 中油加碼 6% = 9% 了 04/06 15:41
Sheng98 : 就看是要肉測 or 問客服二選一 or 乾脆儲中油 Pay 04/06 15:43
Sheng98 : 用自助加油 04/06 15:43
attom : 剛剛跟台新客服確認過了 確定 中油直營+街口+領券 04/06 15:48
attom : 確實是3%+6%=9% 04/06 15:49
TUZom: 包養? 04/06 15:49
attom : 我有特別點出 網購領券說明的最高6%的計算方式是3+3 04/06 15:50
attom : 客服有再次幫我確認 中油街口領券是3+6 可以combo的 04/06 15:51
GRDII : 請問大家黑狗用line pay 現在有回饋嗎??因為街口 04/06 15:59
GRDII : 支付我一直跳轉失敗.. 謝謝 04/06 15:59
Sheng98 : 這樣反而人工加油還比較高的回饋, 不過兩者的點數回 04/06 16:09
Jiulon: 台全最的包養SD上線啦! 04/06 16:09
Sheng98 : 饋時間有先後 (行動支付 3% 帳單出帳後回饋, 領券 04/06 16:10
Sheng98 : 中油加碼 6% 看說明是次月底前回饋) 04/06 16:10
GRDII : pchome購物+line pay+黑狗 可以嗎? 04/06 16:43
Kazamatsuri : 網購請款明細有特定網購名稱就有… 04/06 16:46
Kazamatsuri : 「不限支付方式」很難懂? @@" 04/06 16:52
laetuon: 現在包養網都這麼直接嗎 04/06 16:52
iNicholas : 中油的6%跟超商的6%是分開計嗎?還是 所以券加起來 04/06 17:06
iNicholas : 上限只有200? 04/06 17:06
Sheng98 : 分開計 04/06 17:13
valen147258 : 每次有信用卡活動都可以看出國人的國文程度不好 04/06 17:20
Sheng98 : 如果券加起來上限只有 200 的話那就不需要分券領了 04/06 17:22
slot365: 歐美包養真的很平常嗎? 04/06 17:22
Sheng98 : 就只用一張券 (類似彰銀的每月登錄) 就好 04/06 17:23
vestinland : 還好這個是公開大方給大家參與的活動可以讓持卡者 04/06 17:58
vestinland : 問,如果是一些低調的,這大概會被問問哥問問姐問 04/06 17:58
vestinland : 到發卡行把漏洞補起來 04/06 17:58
BabyWolf : 也未必就沒漏洞 如果之後有記得低調 04/06 18:10
colortea: 男友上包養網 該放生嗎 04/06 18:10
LoveEunha : S大,網購加碼3%還真的是分好幾張券領但共用500點 04/06 19:36
LoveEunha : 上限XD 04/06 19:36
Sheng98 : 那是網購部分啊, 但網購和中油和超商和外送是各自 04/06 19:50
Sheng98 : 分開的 04/06 19:50
Sheng98 : 還有新光三越 04/06 19:50
glenber: 是這個包養平台 04/06 19:50
Sheng98 : 網購部分都寫得很清楚加碼 3% 上限就 500 點 04/06 19:51
BabyWolf : 他的意思是說 同樣的推理 網購加起來上限500 不就可 04/06 19:53
BabyWolf : 已不需要分券領 只領一次就好 04/06 19:53
BabyWolf : *以 網購中油超商外送各一共四張 免領多張網購券 04/06 19:56
Sheng98 : 問台新為什麼每個網購平台都要領一張 04/06 19:59
Kimbel: 交男友跟包養有什麼差別 04/06 19:59
Sheng98 : 專用一個平台的話只領一個平台, 或者蝦皮/momo/pcho 04/06 20:01
Sheng98 : me/其他網購的券都領 04/06 20:01
Sheng98 : 沒領的頂多就原本的精選網購 3% 04/06 20:02
Kazamatsuri : 官網表格都寫很清楚 先看過再問比較不會被笑 04/06 20:13
Kazamatsuri : 網購也只有多蝦皮/MOMO/PChome 至於為何要把這三個 04/06 20:15
tale1890: 包養網到底在紅什麼? 04/06 20:15
Kazamatsuri : 分出網購的券 就要問白海豚策畫高層怎麼想的了 04/06 20:15
Sheng98 : 看哪種網購平台的券比較多人領嗎 XD 04/06 20:26
Sheng98 : 或者看哪個網購平台的券比較多人用 (方便計算) 04/06 20:26
JoshYeh : 中油直營街口可combo 9% 04/06 22:43
JoshYeh : https://i.imgur.com/2uBIg43.jpeg 04/06 22:43
waterway: 有人被包養 04/06 22:43
nichjack : 感謝樓上,昨晚才加滿油 04/07 08:39
brainbroken : 週末在客服留言有一張券一直領不到,剛剛客服回撥說 04/07 19:17
brainbroken : 會從後台幫我登記,領不到券的也打客服吧 04/07 19:17
LoveEunha : 中油的券有寫不限支付方式,官網表格也有寫,是後 04/07 22:36
LoveEunha : 來加的嗎? 04/07 22:36
mark1888: 求包養...管飽就好XD 04/07 22:36
LoveEunha : 沒事...想說這篇開頭怎麼會有3%+6%的疑問,還以為 04/07 22:50
LoveEunha : 是原本沒寫,爬文才發現是"最高"的字眼產生的疑惑 04/07 22:50
LoveEunha : 新戶弱弱的問,網購的原權益部分也是不限支付方式 04/08 00:00
LoveEunha : 嗎(看官網原權益的部分沒特別寫),比如PChome+悠遊 04/08 00:00
LoveEunha : 付,能拿到原權益的3%嗎 04/08 00:00
Quaranta: 阿姨!我不想努力了(求包養) 04/08 00:00
vocafay : 感謝情報 能加碼到9%真的很威 04/08 11:18
efz070 : 全聯店內消費可以有回饋? 04/08 16:24
Sheng98 : 樓上那是 gogo 卡生日慶特別給的回饋, 正常是沒有 04/08 19:31
maxcockroach: 最近要繳機車車險,不曉得能不能用在超商賺回饋? 04/08 20:54
gohoss : 今天去7-11要拿狗卡去繳中華電信費,不能刷卡繳 04/08 21:53
schlemm: 有沒有富二代要包養 04/08 21:53
gohoss : 但我前幾天拿去繳水費是可以刷的 04/08 21:54
Sheng98 : 中華電信費在超商只能現金... 04/08 21:58
Sheng98 : 水費那種可以刷卡繳, 不代表中華電信帳單也能刷卡繳 04/08 21:58
BabyWolf : 線上車險也可以用兆豐e秒刷 若登錄到還有王道debit 04/08 23:25
keler : 中華電信肉測失敗,只能街口+豬卡1%加減拿了.. 04/09 16:18
Wirol: 身邊有朋友被包養 04/09 16:18
lukeshih : 4/1起新增稅費在超商可以回饋,沒寫繳水電費可以 04/09 19:55
lukeshih : 回饋阿。 04/09 19:56
lukeshih : 啊,有寫我看到了。請無視我的推文。 04/09 19:57
chenmingchih: 若中油+街口9%不行的話還有台灣PAY感應支付=8%可行 04/11 08:18
chenmingchih: 吧.. 04/11 08:18
marecht: 亞洲最大包養平台上線了 04/11 08:18
BabyWolf : https://i.imgur.com/jNUEaEd.png 04/11 11:20
BabyWolf : https://i.imgur.com/lfohZ0t.png 04/11 11:20
BabyWolf : 他行感應回饋供參 台新還有沒有不知 有緣就低調使用 04/11 11:21
Tearsptero : 網購生日6%回饋是指3%(1500)+3%(500)嗎?上限 04/11 18:51
Tearsptero : 分開計算?使用line pay會有再額外的回饋嗎謝謝 04/11 18:51
riokio: 包養SD = SugarDaddy? 04/11 18:51
yangpop : 我三月領券用line pay 掃碼付款為什麼沒回饋QQ 04/12 01:34
yangpop : 只有0.8%回饋… 04/12 01:40
Tearsptero : 謝謝回覆 04/12 07:32
chingmac : 請問在7-11可以繳稅的項目有國稅(所得稅),但是在 04/12 10:59
chingmac : 台新加碼說明裡面的舉例似乎是地方稅,這樣是表示 04/12 10:59
wiimas: 這個包養網正妹好多 是真的嗎 04/12 10:59
chingmac : 下個月開徵的所得稅就不能用這方式賺回饋了嗎?感 04/12 10:59
chingmac : 謝大神解惑 04/12 10:59
yuhjia : 請問用Icash pay+台新玫瑰giving 假日2%有回饋嗎? 04/12 19:58
chingmac : 感謝K大。再請問,這樣用icash pay綁gogo付所得稅 04/12 20:06
chingmac : ,再另外有一般消費3000以上,應該就可以拿icash p 04/12 20:06
Branlli: 真的有這麼多人在找包養 04/12 20:06
chingmac : ay的2%+台新的200點吧? 04/12 20:06
chingmac : 感謝K大解惑。仔細看了一下icash pay的代收範圍, 04/13 13:37
chingmac : 發現用信用卡只能app內繳,所以2% OP跟台新200點不 04/13 13:37
chingmac : 能兼得,只能拆單分開賺了。要在7-11用icash pay繳 04/13 13:37
chingmac : ,只能用帳戶(只有一銀) 04/13 13:37
Cinedt: 有人可以分析一下包養平台的差異嗎 04/13 13:37
chingmac : 不對,是一銀另外有加碼 04/13 13:59
Tearsptero : 領券後符合通路就是自動認列等回饋對吧 不用去操作 04/14 16:49
Tearsptero : 什麼優惠券啟用 還是說刷卡明細會顯示 謝謝回覆 04/14 16:49
chenmingchih: 請問台灣PAY感應有多2%嗎?中油好像GG了,全聯跟超 04/16 09:57
chenmingchih: 商消費應該不算吧.. 04/16 09:57
Drither: 那個包養網人最多XD 04/16 09:57
chenmingchih: 全支付若還沒首綁台新卡,可以等下個月的首綁首筆 04/16 10:03
chenmingchih: 全通路消費滿299送50全點,這個月的滿了 04/16 10:03
chenmingchih: 全聯急需儲值但已升級全支付且台新卡還沒解首綁首 04/16 10:05
chenmingchih: 刷禮,只好先解除連結全支付然後綁PXPAY線上儲值 04/16 10:05
BabyWolf : 看我上面的圖(非台新) 若有請低調 另中油沒GG是自助 04/16 10:39
Notker: 我妹上包養網被我發現= = 04/16 10:39
BabyWolf : 加油GG 你願意仍可在人工那邊感應 不過人工街口更優 04/16 10:40
BabyWolf : 補:超商若是一般購物理論上不排除 就不用低調 04/16 10:41
Kazamatsuri : 感應2%注意事項有寫排除稅費 但樓上說可能可以低調 04/16 12:28
Tearsptero : 我買博客來使用linepay結果消費明細是顯示line的公 04/16 15:07
Tearsptero : 司名稱?這樣會影響我活動通路認列嗎? 04/16 15:07
Peycere: 隔壁桌的人竟然在討論包養... 04/16 15:07
Tearsptero : https://i.imgur.com/nCaIIz7.jpeg 04/16 15:18
Tearsptero : 連加網路是line的公司名 求解 謝謝 04/16 15:18
Kazamatsuri : 等未出帳的請款名稱出來再看看 04/16 17:57